千葉ロッテマリーンズ

#40 西村 天裕

※ 千葉ロッテマリーンズ・西村 天裕投手の2025年レギュラーシーズン全試合の投球成績、球速・球種・配球、コース別空振り割合・被安打割合、球数などのデータを掲載しています。

Basic stats (2025.レギュラーシーズン全試合)
出場試合数 1
イニング 0.2
0
0
ホールド 0
セーブ 0
防御率 40.500
WHIP 9.000
FIP 9.120
K/BB 0.500
K% 12.5
BB% 25.0
HR% 0.0
最高球速 148 km/h

※ Pithcer's Basic Statsの概要はこちら

Profile
生年月日 1993年5月6日(32歳)
出身地 和歌山
身長 177cm
体重 92kg
血液型 O
投打 右投げ右打ち
ドラフト 2017年(2位)
プロ通算年 8年
経歴 和歌山商高-帝京大-NTT東日本-日本ハム-ロッテ
主な獲得タイトル nan
打者に投じた球数分布 (2025.レギュラーシーズン全試合)
西村 天裕 打者に投じた球数分布(2025年レギュラーシーズン全試合)
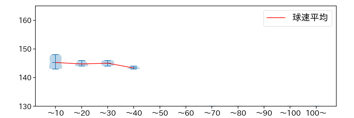
球数による球速(ストレート)の推移 (2025.レギュラーシーズン全試合)
西村 天裕 球数による球速(ストレート)の推移(2025年レギュラーシーズン全試合)
球種割合 (2025.レギュラーシーズン全試合)
西村 天裕 球種割合(2025年レギュラーシーズン全試合)
カウント別 球種割合 (2025.レギュラーシーズン全試合)
西村 天裕 カウント別 球種割合(2025年レギュラーシーズン全試合)
球種 & 球速の分布 1 (2025.レギュラーシーズン全試合)
西村 天裕 球種&球速の分布1(2025年レギュラーシーズン全試合)
球種 & 球速の分布 2 (2025.レギュラーシーズン全試合)
西村 天裕 球種&球速の分布2(2025年レギュラーシーズン全試合)

vs 左打 投手目線 (2025.レギュラーシーズン全試合)

※ 5球以上記録があった球種のみ掲載

西村 天裕 配球ヒートマップ(2025年rs月)
西村 天裕 配球ヒートマップ(2025年rs月)
西村 天裕 コース別空振り割合(2025年rs月)
西村 天裕 コース別空振り割合(2025年rs月)
西村 天裕 コース別被安打割合(2025年rs月)
西村 天裕 コース別被安打割合(2025年rs月)

vs 右打 投手目線 (2025.レギュラーシーズン全試合)

※ 5球以上記録があった球種のみ掲載

西村 天裕 配球ヒートマップ(2025年rs月)
西村 天裕 配球ヒートマップ(2025年rs月)
西村 天裕 コース別空振り割合(2025年rs月)
西村 天裕 コース別空振り割合(2025年rs月)
西村 天裕 コース別被安打割合(2025年rs月)
西村 天裕 コース別被安打割合(2025年rs月)