千葉ロッテマリーンズ

#36 坂本 光士郎

※ 千葉ロッテマリーンズ・坂本 光士郎投手の2025年レギュラーシーズン全試合の投球成績、球速・球種・配球、コース別空振り割合・被安打割合、球数などのデータを掲載しています。

Basic stats (2025.レギュラーシーズン全試合)
出場試合数 8
イニング 5.2
1
2
ホールド 2
セーブ 0
防御率 6.353
WHIP 1.765
FIP 5.238
K/BB 0.750
K% 10.7
BB% 14.3
HR% 0.0
最高球速 153 km/h

※ Pithcer's Basic Statsの概要はこちら

Profile
生年月日 1994年9月9日(31歳)
出身地 広島
身長 179cm
体重 80kg
血液型 B
投打 左投げ左打ち
ドラフト 2018年(5位)
プロ通算年 7年
経歴 如水館高(甲)-日本文理大-新日鉄住金広畑-ヤクルト-ロッテ
主な獲得タイトル nan
打者に投じた球数分布 (2025.レギュラーシーズン全試合)
坂本 光士郎 打者に投じた球数分布(2025年レギュラーシーズン全試合)
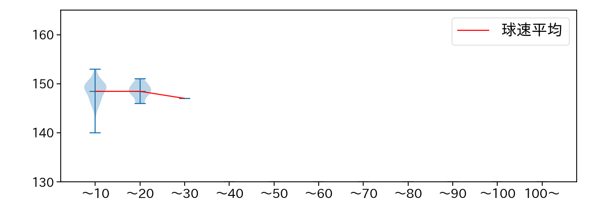
球数による球速(ストレート)の推移 (2025.レギュラーシーズン全試合)
坂本 光士郎 球数による球速(ストレート)の推移(2025年レギュラーシーズン全試合)
球種割合 (2025.レギュラーシーズン全試合)
坂本 光士郎 球種割合(2025年レギュラーシーズン全試合)
カウント別 球種割合 (2025.レギュラーシーズン全試合)
坂本 光士郎 カウント別 球種割合(2025年レギュラーシーズン全試合)
球種 & 球速の分布 1 (2025.レギュラーシーズン全試合)
坂本 光士郎 球種&球速の分布1(2025年レギュラーシーズン全試合)
球種 & 球速の分布 2 (2025.レギュラーシーズン全試合)
坂本 光士郎 球種&球速の分布2(2025年レギュラーシーズン全試合)

vs 左打 投手目線 (2025.レギュラーシーズン全試合)

※ 5球以上記録があった球種のみ掲載

坂本 光士郎 配球ヒートマップ(2025年rs月)
坂本 光士郎 配球ヒートマップ(2025年rs月)
坂本 光士郎 コース別空振り割合(2025年rs月)
坂本 光士郎 コース別空振り割合(2025年rs月)
坂本 光士郎 コース別被安打割合(2025年rs月)
坂本 光士郎 コース別被安打割合(2025年rs月)

vs 右打 投手目線 (2025.レギュラーシーズン全試合)

※ 5球以上記録があった球種のみ掲載

坂本 光士郎 配球ヒートマップ(2025年rs月)
坂本 光士郎 配球ヒートマップ(2025年rs月)
坂本 光士郎 コース別空振り割合(2025年rs月)
坂本 光士郎 コース別空振り割合(2025年rs月)
坂本 光士郎 コース別被安打割合(2025年rs月)
坂本 光士郎 コース別被安打割合(2025年rs月)