千葉ロッテマリーンズ

#34 高野 脩汰

※ 千葉ロッテマリーンズ・高野 脩汰投手の2025年10月の投球成績、球速・球種・配球、コース別空振り割合・被安打割合、球数などのデータを掲載しています。

Basic stats (2025.10月)
出場試合数 2
イニング 1.1
0
0
ホールド 1
セーブ 0
防御率 0.000
WHIP 2.250
FIP 2.370
K/BB 2.000
K% 28.6
BB% 14.3
HR% 0.0
最高球速 148 km/h

※ Pithcer's Basic Statsの概要はこちら

Profile
生年月日 1998年8月13日(27歳)
出身地 島根
身長 184cm
体重 88kg
血液型 B
投打 左投げ左打ち
ドラフト 2022年(4位)
プロ通算年 3年
経歴 出雲商高-関西大-日本通運-ロッテ
主な獲得タイトル nan
打者に投じた球数分布 (2025.10月)
高野 脩汰 打者に投じた球数分布(2025年10月)
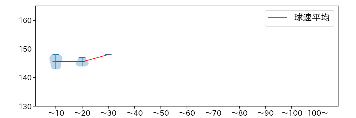
球数による球速(ストレート)の推移 (2025.10月)
高野 脩汰 球数による球速(ストレート)の推移(2025年10月)
球種割合 (2025.10月)
高野 脩汰 球種割合(2025年10月)
カウント別 球種割合 (2025.10月)
高野 脩汰 カウント別 球種割合(2025年10月)
球種 & 球速の分布 1 (2025.10月)
高野 脩汰 球種&球速の分布1(2025年10月)
球種 & 球速の分布 2 (2025.10月)
高野 脩汰 球種&球速の分布2(2025年10月)

vs 左打 投手目線 (2025.10月)

※ 5球以上記録があった球種のみ掲載

高野 脩汰 配球ヒートマップ(2025年10月)
高野 脩汰 コース別空振り割合(2025年10月)
高野 脩汰 コース別被安打割合(2025年10月)

vs 右打 投手目線 (2025.10月)

※ 5球以上記録があった球種のみ掲載

高野 脩汰 配球ヒートマップ(2025年10月)
高野 脩汰 配球ヒートマップ(2025年10月)
高野 脩汰 コース別空振り割合(2025年10月)
高野 脩汰 コース別空振り割合(2025年10月)
高野 脩汰 コース別被安打割合(2025年10月)
高野 脩汰 コース別被安打割合(2025年10月)