千葉ロッテマリーンズ

#60 横山 陸人

※ 千葉ロッテマリーンズ・横山 陸人投手の2025年9月の投球成績、球速・球種・配球、コース別空振り割合・被安打割合、球数などのデータを掲載しています。

Basic stats (2025.9月)
出場試合数 11
イニング 10.1
0
1
ホールド 1
セーブ 7
防御率 1.742
WHIP 1.258
FIP 4.281
K/BB 1.000
K% 12.8
BB% 12.8
HR% 0.0
最高球速 155 km/h

※ Pithcer's Basic Statsの概要はこちら

Profile
生年月日 2001年8月5日(24歳)
出身地 東京
身長 180cm
体重 90kg
血液型 O
投打 右投げ右打ち
ドラフト 2019年(4位)
プロ通算年 6年
経歴 専大松戸高-ロッテ
主な獲得タイトル nan
打者に投じた球数分布 (2025.9月)
横山 陸人 打者に投じた球数分布(2025年9月)
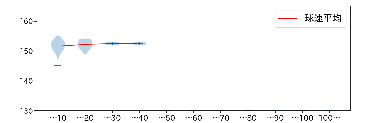
球数による球速(ストレート)の推移 (2025.9月)
横山 陸人 球数による球速(ストレート)の推移(2025年9月)
球種割合 (2025.9月)
横山 陸人 球種割合(2025年9月)
カウント別 球種割合 (2025.9月)
横山 陸人 カウント別 球種割合(2025年9月)
球種 & 球速の分布 1 (2025.9月)
横山 陸人 球種&球速の分布1(2025年9月)
球種 & 球速の分布 2 (2025.9月)
横山 陸人 球種&球速の分布2(2025年9月)

vs 左打 投手目線 (2025.9月)

※ 5球以上記録があった球種のみ掲載

横山 陸人 配球ヒートマップ(2025年9月)
横山 陸人 配球ヒートマップ(2025年9月)
横山 陸人 配球ヒートマップ(2025年9月)
横山 陸人 コース別空振り割合(2025年9月)
横山 陸人 コース別空振り割合(2025年9月)
横山 陸人 コース別空振り割合(2025年9月)
横山 陸人 コース別被安打割合(2025年9月)
横山 陸人 コース別被安打割合(2025年9月)
横山 陸人 コース別被安打割合(2025年9月)

vs 右打 投手目線 (2025.9月)

※ 5球以上記録があった球種のみ掲載

横山 陸人 配球ヒートマップ(2025年9月)
横山 陸人 配球ヒートマップ(2025年9月)
横山 陸人 配球ヒートマップ(2025年9月)
横山 陸人 配球ヒートマップ(2025年9月)
横山 陸人 コース別空振り割合(2025年9月)
横山 陸人 コース別空振り割合(2025年9月)
横山 陸人 コース別空振り割合(2025年9月)
横山 陸人 コース別空振り割合(2025年9月)
横山 陸人 コース別被安打割合(2025年9月)
横山 陸人 コース別被安打割合(2025年9月)
横山 陸人 コース別被安打割合(2025年9月)
横山 陸人 コース別被安打割合(2025年9月)