千葉ロッテマリーンズ

#48 中村 稔弥

※ 千葉ロッテマリーンズ・中村 稔弥投手の2025年9月の投球成績、球速・球種・配球、コース別空振り割合・被安打割合、球数などのデータを掲載しています。

Basic stats (2025.9月)
出場試合数 4
イニング 4.0
0
0
ホールド 0
セーブ 0
防御率 6.750
WHIP 2.250
FIP 8.120
K/BB 0.333
K% 5.0
BB% 15.0
HR% 5.0
最高球速 143 km/h

※ Pithcer's Basic Statsの概要はこちら

Profile
生年月日 1996年7月8日(29歳)
出身地 長崎
身長 178cm
体重 84kg
血液型 A
投打 左投げ左打ち
ドラフト 2018年(5位)
プロ通算年 7年
経歴 清峰高-亜細亜大-ロッテ
主な獲得タイトル nan
打者に投じた球数分布 (2025.9月)
中村 稔弥 打者に投じた球数分布(2025年9月)
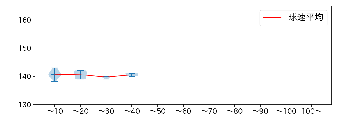
球数による球速(ストレート)の推移 (2025.9月)
中村 稔弥 球数による球速(ストレート)の推移(2025年9月)
球種割合 (2025.9月)
中村 稔弥 球種割合(2025年9月)
カウント別 球種割合 (2025.9月)
中村 稔弥 カウント別 球種割合(2025年9月)
球種 & 球速の分布 1 (2025.9月)
中村 稔弥 球種&球速の分布1(2025年9月)
球種 & 球速の分布 2 (2025.9月)
中村 稔弥 球種&球速の分布2(2025年9月)

vs 左打 投手目線 (2025.9月)

※ 5球以上記録があった球種のみ掲載

中村 稔弥 配球ヒートマップ(2025年9月)
中村 稔弥 配球ヒートマップ(2025年9月)
中村 稔弥 コース別空振り割合(2025年9月)
中村 稔弥 コース別空振り割合(2025年9月)
中村 稔弥 コース別被安打割合(2025年9月)
中村 稔弥 コース別被安打割合(2025年9月)

vs 右打 投手目線 (2025.9月)

※ 5球以上記録があった球種のみ掲載

中村 稔弥 配球ヒートマップ(2025年9月)
中村 稔弥 配球ヒートマップ(2025年9月)
中村 稔弥 コース別空振り割合(2025年9月)
中村 稔弥 コース別空振り割合(2025年9月)
中村 稔弥 コース別被安打割合(2025年9月)
中村 稔弥 コース別被安打割合(2025年9月)