千葉ロッテマリーンズ

#66 澤田 圭佑

※ 千葉ロッテマリーンズ・澤田 圭佑投手の2025年8月の投球成績、球速・球種・配球、コース別空振り割合・被安打割合、球数などのデータを掲載しています。

Basic stats (2025.8月)
出場試合数 8
イニング 7.1
1
0
ホールド 0
セーブ 1
防御率 4.909
WHIP 1.773
FIP 2.165
K/BB 5.000
K% 15.2
BB% 3.0
HR% 0.0
最高球速 153 km/h

※ Pithcer's Basic Statsの概要はこちら

Profile
生年月日 1994年4月27日(31歳)
出身地 愛媛
身長 178cm
体重 96kg
血液型 B
投打 右投げ左打ち
ドラフト 2016年(8位)
プロ通算年 9年
経歴 大阪桐蔭高(甲)-立教大-オリックス-ロッテ
主な獲得タイトル nan
打者に投じた球数分布 (2025.8月)
澤田 圭佑 打者に投じた球数分布(2025年8月)
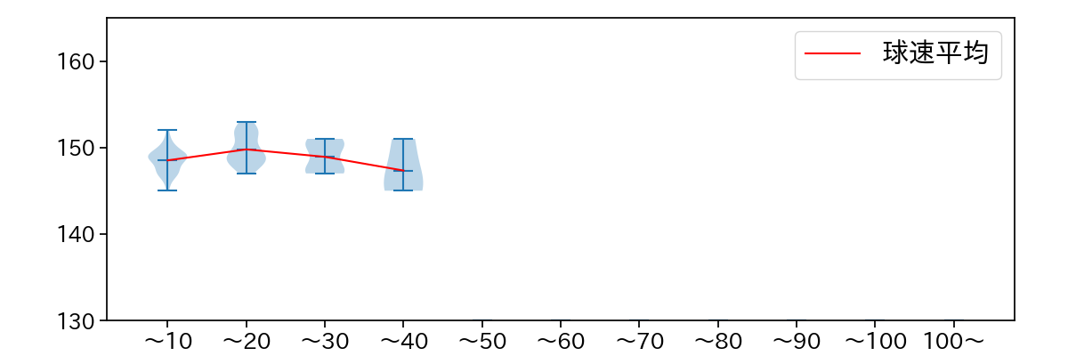
球数による球速(ストレート)の推移 (2025.8月)
澤田 圭佑 球数による球速(ストレート)の推移(2025年8月)
球種割合 (2025.8月)
澤田 圭佑 球種割合(2025年8月)
カウント別 球種割合 (2025.8月)
澤田 圭佑 カウント別 球種割合(2025年8月)
球種 & 球速の分布 1 (2025.8月)
澤田 圭佑 球種&球速の分布1(2025年8月)
球種 & 球速の分布 2 (2025.8月)
澤田 圭佑 球種&球速の分布2(2025年8月)

vs 左打 投手目線 (2025.8月)

※ 5球以上記録があった球種のみ掲載

澤田 圭佑 配球ヒートマップ(2025年8月)
澤田 圭佑 配球ヒートマップ(2025年8月)
澤田 圭佑 配球ヒートマップ(2025年8月)
澤田 圭佑 コース別空振り割合(2025年8月)
澤田 圭佑 コース別空振り割合(2025年8月)
澤田 圭佑 コース別空振り割合(2025年8月)
澤田 圭佑 コース別被安打割合(2025年8月)
澤田 圭佑 コース別被安打割合(2025年8月)
澤田 圭佑 コース別被安打割合(2025年8月)

vs 右打 投手目線 (2025.8月)

※ 5球以上記録があった球種のみ掲載

澤田 圭佑 配球ヒートマップ(2025年8月)
澤田 圭佑 配球ヒートマップ(2025年8月)
澤田 圭佑 配球ヒートマップ(2025年8月)
澤田 圭佑 コース別空振り割合(2025年8月)
澤田 圭佑 コース別空振り割合(2025年8月)
澤田 圭佑 コース別空振り割合(2025年8月)
澤田 圭佑 コース別被安打割合(2025年8月)
澤田 圭佑 コース別被安打割合(2025年8月)
澤田 圭佑 コース別被安打割合(2025年8月)