千葉ロッテマリーンズ

#64 廣池 康志郎

※ 千葉ロッテマリーンズ・廣池 康志郎投手の2025年8月の投球成績、球速・球種・配球、コース別空振り割合・被安打割合、球数などのデータを掲載しています。

Basic stats (2025.8月)
出場試合数 8
イニング 10.0
0
2
ホールド 2
セーブ 0
防御率 5.400
WHIP 1.300
FIP 3.820
K/BB 2.250
K% 21.4
BB% 9.5
HR% 2.4
最高球速 154 km/h

※ Pithcer's Basic Statsの概要はこちら

Profile
生年月日 2002年9月16日(23歳)
出身地 宮崎
身長 185cm
体重 85kg
血液型 O
投打 右投げ左打ち
ドラフト 2024年(5位)
プロ通算年 1年
経歴 都城農高-東海大九州キャンパス-ロッテ
主な獲得タイトル nan
打者に投じた球数分布 (2025.8月)
廣池 康志郎 打者に投じた球数分布(2025年8月)
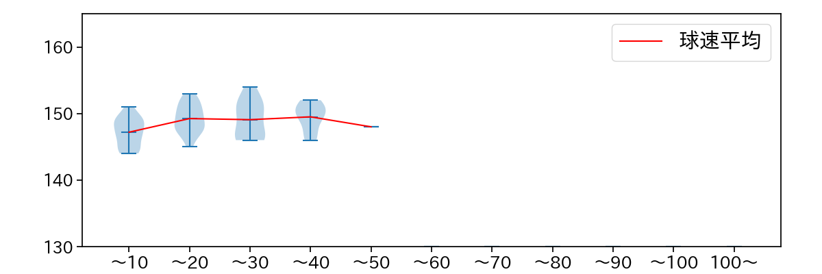
球数による球速(ストレート)の推移 (2025.8月)
廣池 康志郎 球数による球速(ストレート)の推移(2025年8月)
球種割合 (2025.8月)
廣池 康志郎 球種割合(2025年8月)
カウント別 球種割合 (2025.8月)
廣池 康志郎 カウント別 球種割合(2025年8月)
球種 & 球速の分布 1 (2025.8月)
廣池 康志郎 球種&球速の分布1(2025年8月)
球種 & 球速の分布 2 (2025.8月)
廣池 康志郎 球種&球速の分布2(2025年8月)

vs 左打 投手目線 (2025.8月)

※ 5球以上記録があった球種のみ掲載

廣池 康志郎 配球ヒートマップ(2025年8月)
廣池 康志郎 配球ヒートマップ(2025年8月)
廣池 康志郎 配球ヒートマップ(2025年8月)
廣池 康志郎 配球ヒートマップ(2025年8月)
廣池 康志郎 コース別空振り割合(2025年8月)
廣池 康志郎 コース別空振り割合(2025年8月)
廣池 康志郎 コース別空振り割合(2025年8月)
廣池 康志郎 コース別空振り割合(2025年8月)
廣池 康志郎 コース別被安打割合(2025年8月)
廣池 康志郎 コース別被安打割合(2025年8月)
廣池 康志郎 コース別被安打割合(2025年8月)
廣池 康志郎 コース別被安打割合(2025年8月)

vs 右打 投手目線 (2025.8月)

※ 5球以上記録があった球種のみ掲載

廣池 康志郎 配球ヒートマップ(2025年8月)
廣池 康志郎 配球ヒートマップ(2025年8月)
廣池 康志郎 配球ヒートマップ(2025年8月)
廣池 康志郎 配球ヒートマップ(2025年8月)
廣池 康志郎 配球ヒートマップ(2025年8月)
廣池 康志郎 コース別空振り割合(2025年8月)
廣池 康志郎 コース別空振り割合(2025年8月)
廣池 康志郎 コース別空振り割合(2025年8月)
廣池 康志郎 コース別空振り割合(2025年8月)
廣池 康志郎 コース別空振り割合(2025年8月)
廣池 康志郎 コース別被安打割合(2025年8月)
廣池 康志郎 コース別被安打割合(2025年8月)
廣池 康志郎 コース別被安打割合(2025年8月)
廣池 康志郎 コース別被安打割合(2025年8月)
廣池 康志郎 コース別被安打割合(2025年8月)