千葉ロッテマリーンズ

#59 早坂 響

※ 千葉ロッテマリーンズ・早坂 響投手の2025年8月の投球成績、球速・球種・配球、コース別空振り割合・被安打割合、球数などのデータを掲載しています。

Basic stats (2025.8月)
出場試合数 2
イニング 3.0
0
0
ホールド 0
セーブ 0
防御率 9.000
WHIP 1.667
FIP 4.120
K/BB 1.000
K% 21.4
BB% 21.4
HR% 0.0
最高球速 151 km/h

※ Pithcer's Basic Statsの概要はこちら

Profile
生年月日 2005年7月26日(20歳)
出身地 千葉
身長 176cm
体重 70kg
血液型 A
投打 右投げ右打ち
ドラフト 2023年(4位)
プロ通算年 2年
経歴 幕張総合高-ロッテ
主な獲得タイトル nan
打者に投じた球数分布 (2025.8月)
早坂 響 打者に投じた球数分布(2025年8月)
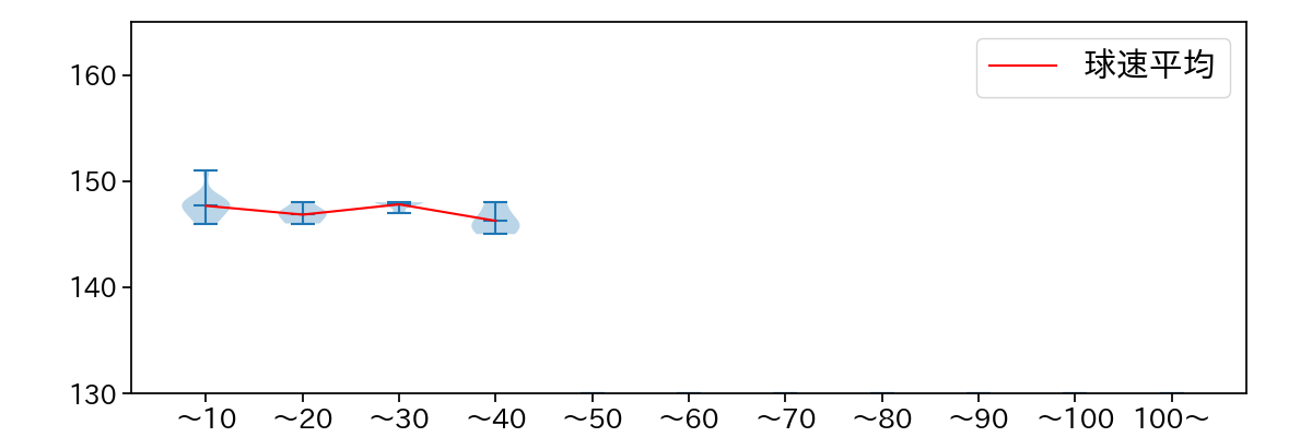
球数による球速(ストレート)の推移 (2025.8月)
早坂 響 球数による球速(ストレート)の推移(2025年8月)
球種割合 (2025.8月)
早坂 響 球種割合(2025年8月)
カウント別 球種割合 (2025.8月)
早坂 響 カウント別 球種割合(2025年8月)
球種 & 球速の分布 1 (2025.8月)
早坂 響 球種&球速の分布1(2025年8月)
球種 & 球速の分布 2 (2025.8月)
早坂 響 球種&球速の分布2(2025年8月)

vs 左打 投手目線 (2025.8月)

※ 5球以上記録があった球種のみ掲載

早坂 響 配球ヒートマップ(2025年8月)
早坂 響 コース別空振り割合(2025年8月)
早坂 響 コース別被安打割合(2025年8月)

vs 右打 投手目線 (2025.8月)

※ 5球以上記録があった球種のみ掲載

早坂 響 配球ヒートマップ(2025年8月)
早坂 響 コース別空振り割合(2025年8月)
早坂 響 コース別被安打割合(2025年8月)