千葉ロッテマリーンズ

#42 サモンズ

※ 千葉ロッテマリーンズ・サモンズ投手の2025年8月の投球成績、球速・球種・配球、コース別空振り割合・被安打割合、球数などのデータを掲載しています。

Basic stats (2025.8月)
出場試合数 4
イニング 22.0
0
2
ホールド 0
セーブ 0
防御率 2.455
WHIP 1.273
FIP 3.438
K/BB 1.909
K% 22.3
BB% 11.7
HR% 1.1
最高球速 149 km/h

※ Pithcer's Basic Statsの概要はこちら

Profile
生年月日 1995年4月27日(30歳)
出身地 アメリカ
身長 193cm
体重 106kg
血液型 不明
投打 左投げ左打ち
ドラフト nan
プロ通算年 1年
経歴 ウエスタンカロライナ大-2Aコーパスクリスティ-米独立ガストニア-タイガース-3Aトレド-ロッテ
主な獲得タイトル nan
打者に投じた球数分布 (2025.8月)
サモンズ 打者に投じた球数分布(2025年8月)
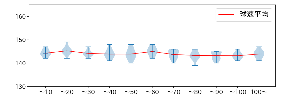
球数による球速(ストレート)の推移 (2025.8月)
サモンズ 球数による球速(ストレート)の推移(2025年8月)
球種割合 (2025.8月)
サモンズ 球種割合(2025年8月)
カウント別 球種割合 (2025.8月)
サモンズ カウント別 球種割合(2025年8月)
球種 & 球速の分布 1 (2025.8月)
サモンズ 球種&球速の分布1(2025年8月)
球種 & 球速の分布 2 (2025.8月)
サモンズ 球種&球速の分布2(2025年8月)

vs 左打 投手目線 (2025.8月)

※ 5球以上記録があった球種のみ掲載

サモンズ 配球ヒートマップ(2025年8月)
サモンズ 配球ヒートマップ(2025年8月)
サモンズ 配球ヒートマップ(2025年8月)
サモンズ 配球ヒートマップ(2025年8月)
サモンズ コース別空振り割合(2025年8月)
サモンズ コース別空振り割合(2025年8月)
サモンズ コース別空振り割合(2025年8月)
サモンズ コース別空振り割合(2025年8月)
サモンズ コース別被安打割合(2025年8月)
サモンズ コース別被安打割合(2025年8月)
サモンズ コース別被安打割合(2025年8月)
サモンズ コース別被安打割合(2025年8月)

vs 右打 投手目線 (2025.8月)

※ 5球以上記録があった球種のみ掲載

サモンズ 配球ヒートマップ(2025年8月)
サモンズ 配球ヒートマップ(2025年8月)
サモンズ 配球ヒートマップ(2025年8月)
サモンズ 配球ヒートマップ(2025年8月)
サモンズ 配球ヒートマップ(2025年8月)
サモンズ コース別空振り割合(2025年8月)
サモンズ コース別空振り割合(2025年8月)
サモンズ コース別空振り割合(2025年8月)
サモンズ コース別空振り割合(2025年8月)
サモンズ コース別空振り割合(2025年8月)
サモンズ コース別被安打割合(2025年8月)
サモンズ コース別被安打割合(2025年8月)
サモンズ コース別被安打割合(2025年8月)
サモンズ コース別被安打割合(2025年8月)
サモンズ コース別被安打割合(2025年8月)