千葉ロッテマリーンズ

#35 田中 晴也

※ 千葉ロッテマリーンズ・田中 晴也投手の2025年8月の投球成績、球速・球種・配球、コース別空振り割合・被安打割合、球数などのデータを掲載しています。

Basic stats (2025.8月)
出場試合数 1
イニング 5.0
0
0
ホールド 0
セーブ 0
防御率 1.800
WHIP 1.000
FIP 6.120
K/BB 0.000
K% 0.0
BB% 25.0
HR% 0.0
最高球速 148 km/h

※ Pithcer's Basic Statsの概要はこちら

Profile
生年月日 2004年6月6日(21歳)
出身地 新潟
身長 186cm
体重 92kg
血液型 不明
投打 右投げ左打ち
ドラフト 2022年(3位)
プロ通算年 3年
経歴 日本文理高(甲)-ロッテ
主な獲得タイトル nan
打者に投じた球数分布 (2025.8月)
田中 晴也 打者に投じた球数分布(2025年8月)
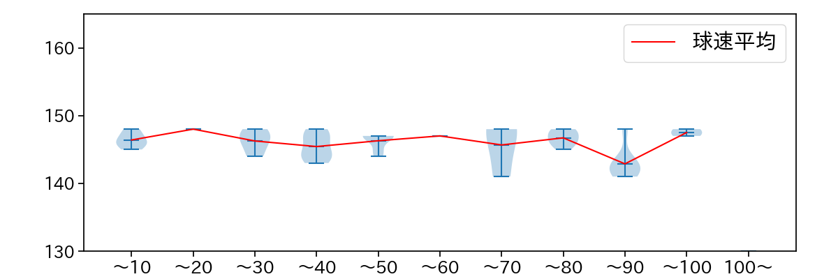
球数による球速(ストレート)の推移 (2025.8月)
田中 晴也 球数による球速(ストレート)の推移(2025年8月)
球種割合 (2025.8月)
田中 晴也 球種割合(2025年8月)
カウント別 球種割合 (2025.8月)
田中 晴也 カウント別 球種割合(2025年8月)
球種 & 球速の分布 1 (2025.8月)
田中 晴也 球種&球速の分布1(2025年8月)
球種 & 球速の分布 2 (2025.8月)
田中 晴也 球種&球速の分布2(2025年8月)

vs 左打 投手目線 (2025.8月)

※ 5球以上記録があった球種のみ掲載

田中 晴也 配球ヒートマップ(2025年8月)
田中 晴也 配球ヒートマップ(2025年8月)
田中 晴也 コース別空振り割合(2025年8月)
田中 晴也 コース別空振り割合(2025年8月)
田中 晴也 コース別被安打割合(2025年8月)
田中 晴也 コース別被安打割合(2025年8月)

vs 右打 投手目線 (2025.8月)

※ 5球以上記録があった球種のみ掲載

田中 晴也 配球ヒートマップ(2025年8月)
田中 晴也 配球ヒートマップ(2025年8月)
田中 晴也 配球ヒートマップ(2025年8月)
田中 晴也 コース別空振り割合(2025年8月)
田中 晴也 コース別空振り割合(2025年8月)
田中 晴也 コース別空振り割合(2025年8月)
田中 晴也 コース別被安打割合(2025年8月)
田中 晴也 コース別被安打割合(2025年8月)
田中 晴也 コース別被安打割合(2025年8月)