千葉ロッテマリーンズ

#33 八木 彬

※ 千葉ロッテマリーンズ・八木 彬投手の2025年8月の投球成績、球速・球種・配球、コース別空振り割合・被安打割合、球数などのデータを掲載しています。

Basic stats (2025.8月)
出場試合数 3
イニング 2.2
0
1
ホールド 0
セーブ 0
防御率 13.500
WHIP 3.000
FIP 10.620
K/BB 0.333
K% 6.2
BB% 18.8
HR% 6.2
最高球速 151 km/h

※ Pithcer's Basic Statsの概要はこちら

Profile
生年月日 1997年5月26日(28歳)
出身地 和歌山
身長 180cm
体重 94kg
血液型 A
投打 右投げ右打ち
ドラフト 2021年(5位)
プロ通算年 4年
経歴 八戸学院光星高(甲)-東北福祉大-三菱重工West-ロッテ
主な獲得タイトル nan
打者に投じた球数分布 (2025.8月)
八木 彬 打者に投じた球数分布(2025年8月)
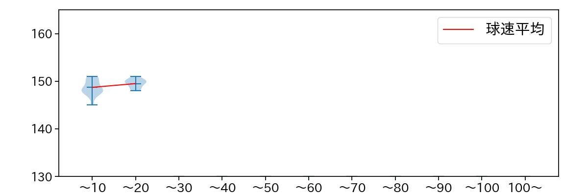
球数による球速(ストレート)の推移 (2025.8月)
八木 彬 球数による球速(ストレート)の推移(2025年8月)
球種割合 (2025.8月)
八木 彬 球種割合(2025年8月)
カウント別 球種割合 (2025.8月)
八木 彬 カウント別 球種割合(2025年8月)
球種 & 球速の分布 1 (2025.8月)
八木 彬 球種&球速の分布1(2025年8月)
球種 & 球速の分布 2 (2025.8月)
八木 彬 球種&球速の分布2(2025年8月)

vs 左打 投手目線 (2025.8月)

※ 5球以上記録があった球種のみ掲載

八木 彬 配球ヒートマップ(2025年8月)
八木 彬 配球ヒートマップ(2025年8月)
八木 彬 コース別空振り割合(2025年8月)
八木 彬 コース別空振り割合(2025年8月)
八木 彬 コース別被安打割合(2025年8月)
八木 彬 コース別被安打割合(2025年8月)

vs 右打 投手目線 (2025.8月)

※ 5球以上記録があった球種のみ掲載

八木 彬 配球ヒートマップ(2025年8月)
八木 彬 配球ヒートマップ(2025年8月)
八木 彬 コース別空振り割合(2025年8月)
八木 彬 コース別空振り割合(2025年8月)
八木 彬 コース別被安打割合(2025年8月)
八木 彬 コース別被安打割合(2025年8月)