千葉ロッテマリーンズ

#28 菊地 吏玖

※ 千葉ロッテマリーンズ・菊地 吏玖投手の2025年8月の投球成績、球速・球種・配球、コース別空振り割合・被安打割合、球数などのデータを掲載しています。

Basic stats (2025.8月)
出場試合数 1
イニング 1.1
0
0
ホールド 0
セーブ 0
防御率 20.250
WHIP 4.500
FIP 18.120
K/BB 0.333
K% 10.0
BB% 30.0
HR% 10.0
最高球速 146 km/h

※ Pithcer's Basic Statsの概要はこちら

Profile
生年月日 2000年6月13日(25歳)
出身地 北海道
身長 183cm
体重 93kg
血液型 A
投打 右投げ左打ち
ドラフト 2022年(1位)
プロ通算年 3年
経歴 札幌大谷高-専修大-ロッテ
主な獲得タイトル nan
打者に投じた球数分布 (2025.8月)
菊地 吏玖 打者に投じた球数分布(2025年8月)
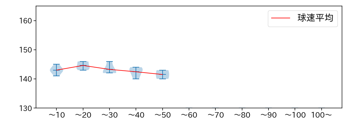
球数による球速(ストレート)の推移 (2025.8月)
菊地 吏玖 球数による球速(ストレート)の推移(2025年8月)
球種割合 (2025.8月)
菊地 吏玖 球種割合(2025年8月)
カウント別 球種割合 (2025.8月)
菊地 吏玖 カウント別 球種割合(2025年8月)
球種 & 球速の分布 1 (2025.8月)
菊地 吏玖 球種&球速の分布1(2025年8月)
球種 & 球速の分布 2 (2025.8月)
菊地 吏玖 球種&球速の分布2(2025年8月)

vs 左打 投手目線 (2025.8月)

※ 5球以上記録があった球種のみ掲載

菊地 吏玖 配球ヒートマップ(2025年8月)
菊地 吏玖 配球ヒートマップ(2025年8月)
菊地 吏玖 コース別空振り割合(2025年8月)
菊地 吏玖 コース別空振り割合(2025年8月)
菊地 吏玖 コース別被安打割合(2025年8月)
菊地 吏玖 コース別被安打割合(2025年8月)

vs 右打 投手目線 (2025.8月)

※ 5球以上記録があった球種のみ掲載

菊地 吏玖 配球ヒートマップ(2025年8月)
菊地 吏玖 配球ヒートマップ(2025年8月)
菊地 吏玖 コース別空振り割合(2025年8月)
菊地 吏玖 コース別空振り割合(2025年8月)
菊地 吏玖 コース別被安打割合(2025年8月)
菊地 吏玖 コース別被安打割合(2025年8月)