千葉ロッテマリーンズ

#59 早坂 響

※ 千葉ロッテマリーンズ・早坂 響投手の2025年7月の投球成績、球速・球種・配球、コース別空振り割合・被安打割合、球数などのデータを掲載しています。

Basic stats (2025.7月)
出場試合数 5
イニング 6.0
0
0
ホールド 0
セーブ 0
防御率 7.500
WHIP 2.000
FIP 7.787
K/BB 0.000
K% 0.0
BB% 17.9
HR% 3.6
最高球速 152 km/h

※ Pithcer's Basic Statsの概要はこちら

Profile
生年月日 2005年7月26日(20歳)
出身地 千葉
身長 176cm
体重 70kg
血液型 A
投打 右投げ右打ち
ドラフト 2023年(4位)
プロ通算年 2年
経歴 幕張総合高-ロッテ
主な獲得タイトル nan
打者に投じた球数分布 (2025.7月)
早坂 響 打者に投じた球数分布(2025年7月)
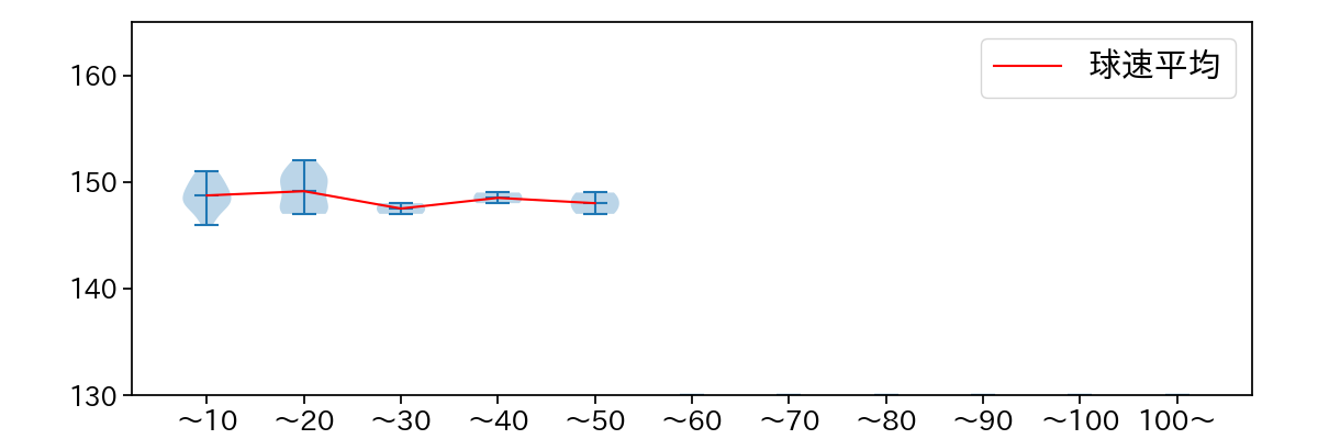
球数による球速(ストレート)の推移 (2025.7月)
早坂 響 球数による球速(ストレート)の推移(2025年7月)
球種割合 (2025.7月)
早坂 響 球種割合(2025年7月)
カウント別 球種割合 (2025.7月)
早坂 響 カウント別 球種割合(2025年7月)
球種 & 球速の分布 1 (2025.7月)
早坂 響 球種&球速の分布1(2025年7月)
球種 & 球速の分布 2 (2025.7月)
早坂 響 球種&球速の分布2(2025年7月)

vs 左打 投手目線 (2025.7月)

※ 5球以上記録があった球種のみ掲載

早坂 響 配球ヒートマップ(2025年7月)
早坂 響 配球ヒートマップ(2025年7月)
早坂 響 コース別空振り割合(2025年7月)
早坂 響 コース別空振り割合(2025年7月)
早坂 響 コース別被安打割合(2025年7月)
早坂 響 コース別被安打割合(2025年7月)

vs 右打 投手目線 (2025.7月)

※ 5球以上記録があった球種のみ掲載

早坂 響 配球ヒートマップ(2025年7月)
早坂 響 コース別空振り割合(2025年7月)
早坂 響 コース別被安打割合(2025年7月)