千葉ロッテマリーンズ

#52 益田 直也

※ 千葉ロッテマリーンズ・益田 直也投手の2025年7月の投球成績、球速・球種・配球、コース別空振り割合・被安打割合、球数などのデータを掲載しています。

Basic stats (2025.7月)
出場試合数 6
イニング 6.0
0
2
ホールド 1
セーブ 1
防御率 3.000
WHIP 1.000
FIP 2.787
K/BB 2.000
K% 17.4
BB% 8.7
HR% 0.0
最高球速 151 km/h

※ Pithcer's Basic Statsの概要はこちら

Profile
生年月日 1989年10月25日(36歳)
出身地 和歌山
身長 179cm
体重 80kg
血液型 B
投打 右投げ右打ち
ドラフト 2011年(4位)
プロ通算年 14年
経歴 市和歌山商高-関西国際大-ロッテ
主な獲得タイトル (新)12(セ)13、21
打者に投じた球数分布 (2025.7月)
益田 直也 打者に投じた球数分布(2025年7月)
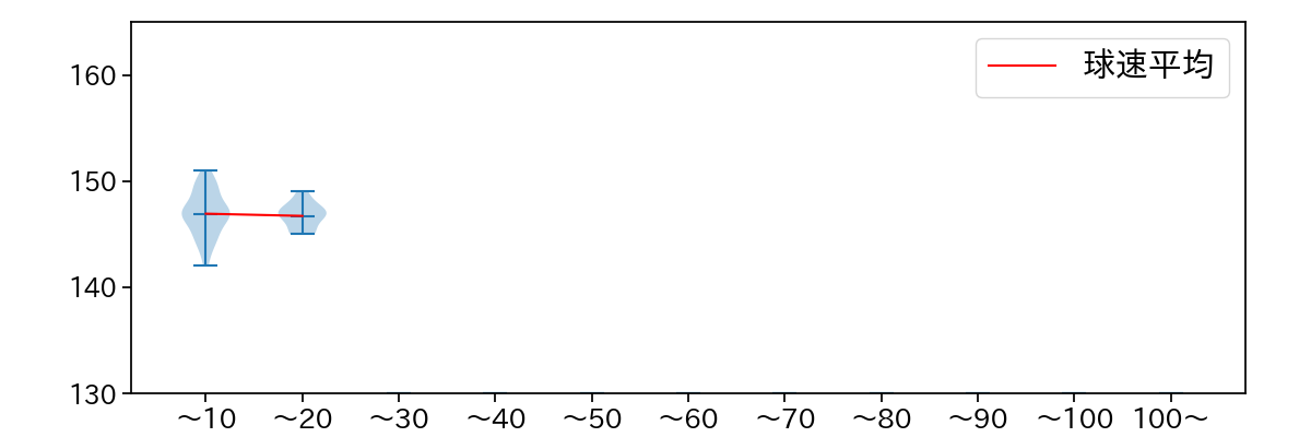
球数による球速(ストレート)の推移 (2025.7月)
益田 直也 球数による球速(ストレート)の推移(2025年7月)
球種割合 (2025.7月)
益田 直也 球種割合(2025年7月)
カウント別 球種割合 (2025.7月)
益田 直也 カウント別 球種割合(2025年7月)
球種 & 球速の分布 1 (2025.7月)
益田 直也 球種&球速の分布1(2025年7月)
球種 & 球速の分布 2 (2025.7月)
益田 直也 球種&球速の分布2(2025年7月)

vs 左打 投手目線 (2025.7月)

※ 5球以上記録があった球種のみ掲載

益田 直也 配球ヒートマップ(2025年7月)
益田 直也 配球ヒートマップ(2025年7月)
益田 直也 コース別空振り割合(2025年7月)
益田 直也 コース別空振り割合(2025年7月)
益田 直也 コース別被安打割合(2025年7月)
益田 直也 コース別被安打割合(2025年7月)

vs 右打 投手目線 (2025.7月)

※ 5球以上記録があった球種のみ掲載

益田 直也 配球ヒートマップ(2025年7月)
益田 直也 配球ヒートマップ(2025年7月)
益田 直也 配球ヒートマップ(2025年7月)
益田 直也 コース別空振り割合(2025年7月)
益田 直也 コース別空振り割合(2025年7月)
益田 直也 コース別空振り割合(2025年7月)
益田 直也 コース別被安打割合(2025年7月)
益田 直也 コース別被安打割合(2025年7月)
益田 直也 コース別被安打割合(2025年7月)