千葉ロッテマリーンズ

#41 一條 力真

※ 千葉ロッテマリーンズ・一條 力真投手の2025年7月の投球成績、球速・球種・配球、コース別空振り割合・被安打割合、球数などのデータを掲載しています。

Basic stats (2025.7月)
出場試合数 1
イニング 1.0
0
0
ホールド 0
セーブ 0
防御率 9.000
WHIP 3.000
FIP 7.120
K/BB 0.500
K% 16.7
BB% 33.3
HR% 0.0
最高球速 154 km/h

※ Pithcer's Basic Statsの概要はこちら

Profile
生年月日 2003年2月10日(22歳)
出身地 茨城
身長 190cm
体重 90kg
血液型 AB
投打 右投げ左打ち
ドラフト 2024年(3位)
プロ通算年 1年
経歴 常総学院高-東洋大-ロッテ
主な獲得タイトル nan
打者に投じた球数分布 (2025.7月)
一條 力真 打者に投じた球数分布(2025年7月)
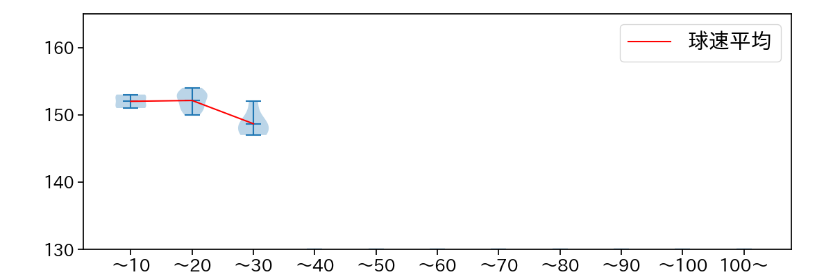
球数による球速(ストレート)の推移 (2025.7月)
一條 力真 球数による球速(ストレート)の推移(2025年7月)
球種割合 (2025.7月)
一條 力真 球種割合(2025年7月)
カウント別 球種割合 (2025.7月)
一條 力真 カウント別 球種割合(2025年7月)
球種 & 球速の分布 1 (2025.7月)
一條 力真 球種&球速の分布1(2025年7月)
球種 & 球速の分布 2 (2025.7月)
一條 力真 球種&球速の分布2(2025年7月)

vs 左打 投手目線 (2025.7月)

※ 5球以上記録があった球種のみ掲載

一條 力真 配球ヒートマップ(2025年7月)
一條 力真 コース別空振り割合(2025年7月)
一條 力真 コース別被安打割合(2025年7月)

vs 右打 投手目線 (2025.7月)

※ 5球以上記録があった球種のみ掲載

一條 力真 配球ヒートマップ(2025年7月)
一條 力真 コース別空振り割合(2025年7月)
一條 力真 コース別被安打割合(2025年7月)