千葉ロッテマリーンズ

#37 小野 郁

※ 千葉ロッテマリーンズ・小野 郁投手の2025年7月の投球成績、球速・球種・配球、コース別空振り割合・被安打割合、球数などのデータを掲載しています。

Basic stats (2025.7月)
出場試合数 7
イニング 6.1
0
0
ホールド 3
セーブ 0
防御率 1.421
WHIP 1.263
FIP 2.804
K/BB 2.000
K% 15.4
BB% 7.7
HR% 0.0
最高球速 159 km/h

※ Pithcer's Basic Statsの概要はこちら

Profile
生年月日 1996年10月23日(29歳)
出身地 福岡
身長 175cm
体重 78kg
血液型 AB
投打 右投げ右打ち
ドラフト 2014年(2位)
プロ通算年 11年
経歴 西日本短大付高-楽天-ロッテ
主な獲得タイトル nan
打者に投じた球数分布 (2025.7月)
小野 郁 打者に投じた球数分布(2025年7月)
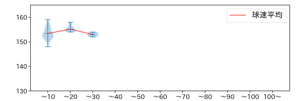
球数による球速(ストレート)の推移 (2025.7月)
小野 郁 球数による球速(ストレート)の推移(2025年7月)
球種割合 (2025.7月)
小野 郁 球種割合(2025年7月)
カウント別 球種割合 (2025.7月)
小野 郁 カウント別 球種割合(2025年7月)
球種 & 球速の分布 1 (2025.7月)
小野 郁 球種&球速の分布1(2025年7月)
球種 & 球速の分布 2 (2025.7月)
小野 郁 球種&球速の分布2(2025年7月)

vs 左打 投手目線 (2025.7月)

※ 5球以上記録があった球種のみ掲載

小野 郁 配球ヒートマップ(2025年7月)
小野 郁 配球ヒートマップ(2025年7月)
小野 郁 配球ヒートマップ(2025年7月)
小野 郁 コース別空振り割合(2025年7月)
小野 郁 コース別空振り割合(2025年7月)
小野 郁 コース別空振り割合(2025年7月)
小野 郁 コース別被安打割合(2025年7月)
小野 郁 コース別被安打割合(2025年7月)
小野 郁 コース別被安打割合(2025年7月)

vs 右打 投手目線 (2025.7月)

※ 5球以上記録があった球種のみ掲載

小野 郁 配球ヒートマップ(2025年7月)
小野 郁 配球ヒートマップ(2025年7月)
小野 郁 コース別空振り割合(2025年7月)
小野 郁 コース別空振り割合(2025年7月)
小野 郁 コース別被安打割合(2025年7月)
小野 郁 コース別被安打割合(2025年7月)