千葉ロッテマリーンズ

#24 東妻 勇輔

※ 千葉ロッテマリーンズ・東妻 勇輔投手の2025年7月の投球成績、球速・球種・配球、コース別空振り割合・被安打割合、球数などのデータを掲載しています。

Basic stats (2025.7月)
出場試合数 4
イニング 3.1
0
0
ホールド 0
セーブ 0
防御率 8.100
WHIP 2.400
FIP 4.320
K/BB 0.500
K% 5.6
BB% 11.1
HR% 0.0
最高球速 148 km/h

※ Pithcer's Basic Statsの概要はこちら

Profile
生年月日 1996年4月4日(29歳)
出身地 和歌山
身長 172cm
体重 80kg
血液型 B
投打 右投げ右打ち
ドラフト 2018年(2位)
プロ通算年 7年
経歴 智弁和歌山高(甲)-日本体育大-ロッテ
主な獲得タイトル nan
打者に投じた球数分布 (2025.7月)
東妻 勇輔 打者に投じた球数分布(2025年7月)
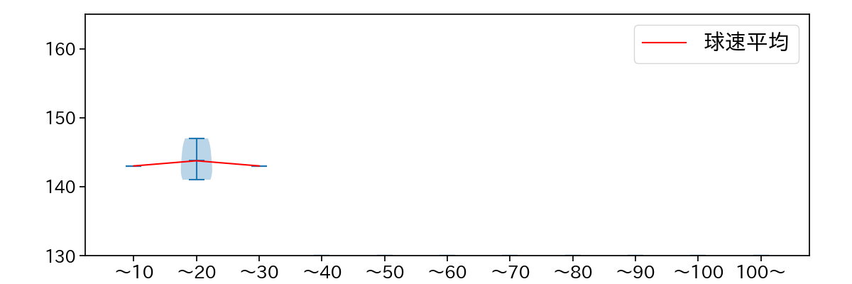
球数による球速(ストレート)の推移 (2025.7月)
東妻 勇輔 球数による球速(ストレート)の推移(2025年7月)
球種割合 (2025.7月)
東妻 勇輔 球種割合(2025年7月)
カウント別 球種割合 (2025.7月)
東妻 勇輔 カウント別 球種割合(2025年7月)
球種 & 球速の分布 1 (2025.7月)
東妻 勇輔 球種&球速の分布1(2025年7月)
球種 & 球速の分布 2 (2025.7月)
東妻 勇輔 球種&球速の分布2(2025年7月)

vs 左打 投手目線 (2025.7月)

※ 5球以上記録があった球種のみ掲載

東妻 勇輔 配球ヒートマップ(2025年7月)
東妻 勇輔 配球ヒートマップ(2025年7月)
東妻 勇輔 コース別空振り割合(2025年7月)
東妻 勇輔 コース別空振り割合(2025年7月)
東妻 勇輔 コース別被安打割合(2025年7月)
東妻 勇輔 コース別被安打割合(2025年7月)

vs 右打 投手目線 (2025.7月)

※ 5球以上記録があった球種のみ掲載

東妻 勇輔 配球ヒートマップ(2025年7月)
東妻 勇輔 配球ヒートマップ(2025年7月)
東妻 勇輔 配球ヒートマップ(2025年7月)
東妻 勇輔 コース別空振り割合(2025年7月)
東妻 勇輔 コース別空振り割合(2025年7月)
東妻 勇輔 コース別空振り割合(2025年7月)
東妻 勇輔 コース別被安打割合(2025年7月)
東妻 勇輔 コース別被安打割合(2025年7月)
東妻 勇輔 コース別被安打割合(2025年7月)