千葉ロッテマリーンズ

#64 廣池 康志郎

※ 千葉ロッテマリーンズ・廣池 康志郎投手の2025年6月の投球成績、球速・球種・配球、コース別空振り割合・被安打割合、球数などのデータを掲載しています。

Basic stats (2025.6月)
出場試合数 1
イニング 2.0
0
1
ホールド 0
セーブ 0
防御率 13.500
WHIP 2.000
FIP 19.620
K/BB 3.000
K% 30.0
BB% 0.0
HR% 30.0
最高球速 153 km/h

※ Pithcer's Basic Statsの概要はこちら

Profile
生年月日 2002年9月16日(23歳)
出身地 宮崎
身長 185cm
体重 85kg
血液型 O
投打 右投げ左打ち
ドラフト 2024年(5位)
プロ通算年 1年
経歴 都城農高-東海大九州キャンパス-ロッテ
主な獲得タイトル nan
打者に投じた球数分布 (2025.6月)
廣池 康志郎 打者に投じた球数分布(2025年6月)
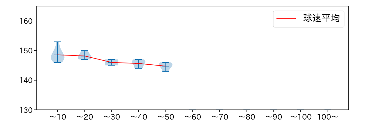
球数による球速(ストレート)の推移 (2025.6月)
廣池 康志郎 球数による球速(ストレート)の推移(2025年6月)
球種割合 (2025.6月)
廣池 康志郎 球種割合(2025年6月)
カウント別 球種割合 (2025.6月)
廣池 康志郎 カウント別 球種割合(2025年6月)
球種 & 球速の分布 1 (2025.6月)
廣池 康志郎 球種&球速の分布1(2025年6月)
球種 & 球速の分布 2 (2025.6月)
廣池 康志郎 球種&球速の分布2(2025年6月)

vs 左打 投手目線 (2025.6月)

※ 5球以上記録があった球種のみ掲載

廣池 康志郎 配球ヒートマップ(2025年6月)
廣池 康志郎 配球ヒートマップ(2025年6月)
廣池 康志郎 コース別空振り割合(2025年6月)
廣池 康志郎 コース別空振り割合(2025年6月)
廣池 康志郎 コース別被安打割合(2025年6月)
廣池 康志郎 コース別被安打割合(2025年6月)

vs 右打 投手目線 (2025.6月)

※ 5球以上記録があった球種のみ掲載

廣池 康志郎 配球ヒートマップ(2025年6月)
廣池 康志郎 コース別空振り割合(2025年6月)
廣池 康志郎 コース別被安打割合(2025年6月)