千葉ロッテマリーンズ

#53 木村 優人

※ 千葉ロッテマリーンズ・木村 優人投手の2025年5月の投球成績、球速・球種・配球、コース別空振り割合・被安打割合、球数などのデータを掲載しています。

Basic stats (2025.5月)
出場試合数 6
イニング 6.2
0
0
ホールド 2
セーブ 1
防御率 4.050
WHIP 2.250
FIP 6.120
K/BB 0.800
K% 11.1
BB% 13.9
HR% 2.8
最高球速 154 km/h

※ Pithcer's Basic Statsの概要はこちら

Profile
生年月日 2005年6月1日(20歳)
出身地 茨城
身長 184cm
体重 92kg
血液型 B
投打 右投げ左打ち
ドラフト 2023年(3位)
プロ通算年 2年
経歴 霞ケ浦高-ロッテ
主な獲得タイトル nan
打者に投じた球数分布 (2025.5月)
木村 優人 打者に投じた球数分布(2025年5月)
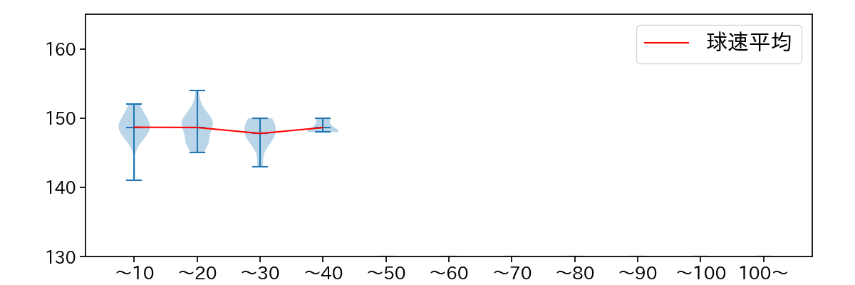
球数による球速(ストレート)の推移 (2025.5月)
木村 優人 球数による球速(ストレート)の推移(2025年5月)
球種割合 (2025.5月)
木村 優人 球種割合(2025年5月)
カウント別 球種割合 (2025.5月)
木村 優人 カウント別 球種割合(2025年5月)
球種 & 球速の分布 1 (2025.5月)
木村 優人 球種&球速の分布1(2025年5月)
球種 & 球速の分布 2 (2025.5月)
木村 優人 球種&球速の分布2(2025年5月)

vs 左打 投手目線 (2025.5月)

※ 5球以上記録があった球種のみ掲載

木村 優人 配球ヒートマップ(2025年5月)
木村 優人 配球ヒートマップ(2025年5月)
木村 優人 コース別空振り割合(2025年5月)
木村 優人 コース別空振り割合(2025年5月)
木村 優人 コース別被安打割合(2025年5月)
木村 優人 コース別被安打割合(2025年5月)

vs 右打 投手目線 (2025.5月)

※ 5球以上記録があった球種のみ掲載

木村 優人 配球ヒートマップ(2025年5月)
木村 優人 配球ヒートマップ(2025年5月)
木村 優人 配球ヒートマップ(2025年5月)
木村 優人 コース別空振り割合(2025年5月)
木村 優人 コース別空振り割合(2025年5月)
木村 優人 コース別空振り割合(2025年5月)
木村 優人 コース別被安打割合(2025年5月)
木村 優人 コース別被安打割合(2025年5月)
木村 優人 コース別被安打割合(2025年5月)