千葉ロッテマリーンズ

#42 サモンズ

※ 千葉ロッテマリーンズ・サモンズ投手の2025年5月の投球成績、球速・球種・配球、コース別空振り割合・被安打割合、球数などのデータを掲載しています。

Basic stats (2025.5月)
出場試合数 3
イニング 12.2
1
1
ホールド 0
セーブ 0
防御率 3.553
WHIP 1.421
FIP 6.752
K/BB 1.250
K% 18.2
BB% 14.5
HR% 5.5
最高球速 151 km/h

※ Pithcer's Basic Statsの概要はこちら

Profile
生年月日 1995年4月27日(30歳)
出身地 アメリカ
身長 193cm
体重 106kg
血液型 不明
投打 左投げ左打ち
ドラフト nan
プロ通算年 1年
経歴 ウエスタンカロライナ大-2Aコーパスクリスティ-米独立ガストニア-タイガース-3Aトレド-ロッテ
主な獲得タイトル nan
打者に投じた球数分布 (2025.5月)
サモンズ 打者に投じた球数分布(2025年5月)
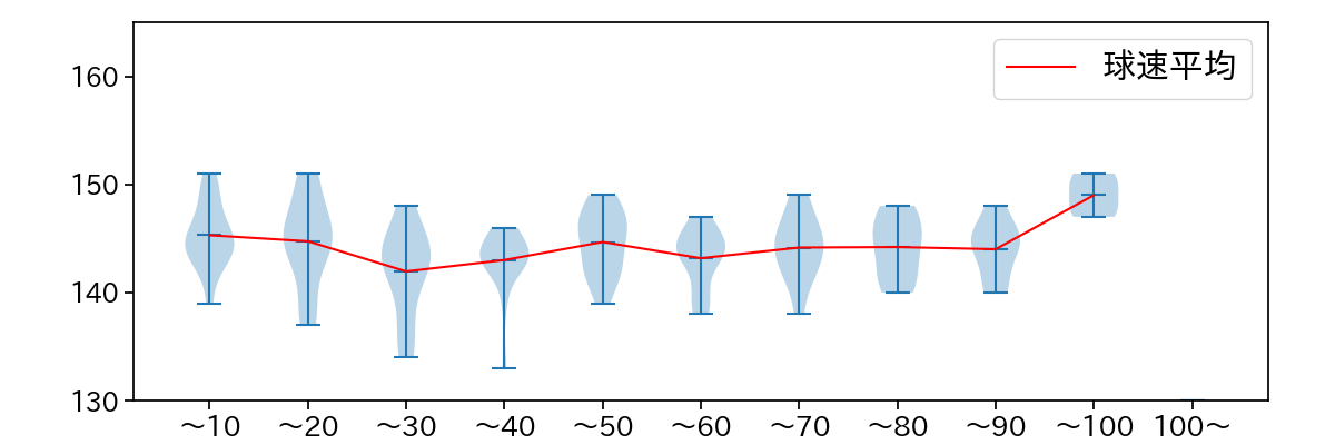
球数による球速(ストレート)の推移 (2025.5月)
サモンズ 球数による球速(ストレート)の推移(2025年5月)
球種割合 (2025.5月)
サモンズ 球種割合(2025年5月)
カウント別 球種割合 (2025.5月)
サモンズ カウント別 球種割合(2025年5月)
球種 & 球速の分布 1 (2025.5月)
サモンズ 球種&球速の分布1(2025年5月)
球種 & 球速の分布 2 (2025.5月)
サモンズ 球種&球速の分布2(2025年5月)

vs 左打 投手目線 (2025.5月)

※ 5球以上記録があった球種のみ掲載

サモンズ 配球ヒートマップ(2025年5月)
サモンズ 配球ヒートマップ(2025年5月)
サモンズ 配球ヒートマップ(2025年5月)
サモンズ コース別空振り割合(2025年5月)
サモンズ コース別空振り割合(2025年5月)
サモンズ コース別空振り割合(2025年5月)
サモンズ コース別被安打割合(2025年5月)
サモンズ コース別被安打割合(2025年5月)
サモンズ コース別被安打割合(2025年5月)

vs 右打 投手目線 (2025.5月)

※ 5球以上記録があった球種のみ掲載

サモンズ 配球ヒートマップ(2025年5月)
サモンズ 配球ヒートマップ(2025年5月)
サモンズ 配球ヒートマップ(2025年5月)
サモンズ 配球ヒートマップ(2025年5月)
サモンズ コース別空振り割合(2025年5月)
サモンズ コース別空振り割合(2025年5月)
サモンズ コース別空振り割合(2025年5月)
サモンズ コース別空振り割合(2025年5月)
サモンズ コース別被安打割合(2025年5月)
サモンズ コース別被安打割合(2025年5月)
サモンズ コース別被安打割合(2025年5月)
サモンズ コース別被安打割合(2025年5月)