千葉ロッテマリーンズ

#11 澤村 拓一

※ 千葉ロッテマリーンズ・澤村 拓一投手の2025年5月の投球成績、球速・球種・配球、コース別空振り割合・被安打割合、球数などのデータを掲載しています。

Basic stats (2025.5月)
出場試合数 2
イニング 2.0
0
0
ホールド 0
セーブ 0
防御率 4.500
WHIP 1.500
FIP 5.120
K/BB 0.500
K% 11.1
BB% 22.2
HR% 0.0
最高球速 153 km/h

※ Pithcer's Basic Statsの概要はこちら

Profile
生年月日 1988年4月3日(37歳)
出身地 栃木
身長 184cm
体重 105kg
血液型 A
投打 右投げ右打ち
ドラフト 2010年(1位)
プロ通算年 13年
経歴 佐野日大高-中央大-巨人-ロッテ-レッドソックス-3Aウースター-ロッテ
主な獲得タイトル (セ)16(新)11
打者に投じた球数分布 (2025.5月)
澤村 拓一 打者に投じた球数分布(2025年5月)
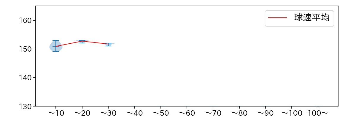
球数による球速(ストレート)の推移 (2025.5月)
澤村 拓一 球数による球速(ストレート)の推移(2025年5月)
球種割合 (2025.5月)
澤村 拓一 球種割合(2025年5月)
カウント別 球種割合 (2025.5月)
澤村 拓一 カウント別 球種割合(2025年5月)
球種 & 球速の分布 1 (2025.5月)
澤村 拓一 球種&球速の分布1(2025年5月)
球種 & 球速の分布 2 (2025.5月)
澤村 拓一 球種&球速の分布2(2025年5月)

vs 左打 投手目線 (2025.5月)

※ 5球以上記録があった球種のみ掲載

澤村 拓一 配球ヒートマップ(2025年5月)
澤村 拓一 配球ヒートマップ(2025年5月)
澤村 拓一 コース別空振り割合(2025年5月)
澤村 拓一 コース別空振り割合(2025年5月)
澤村 拓一 コース別被安打割合(2025年5月)
澤村 拓一 コース別被安打割合(2025年5月)

vs 右打 投手目線 (2025.5月)

※ 5球以上記録があった球種のみ掲載

澤村 拓一 配球ヒートマップ(2025年5月)
澤村 拓一 配球ヒートマップ(2025年5月)
澤村 拓一 配球ヒートマップ(2025年5月)
澤村 拓一 コース別空振り割合(2025年5月)
澤村 拓一 コース別空振り割合(2025年5月)
澤村 拓一 コース別空振り割合(2025年5月)
澤村 拓一 コース別被安打割合(2025年5月)
澤村 拓一 コース別被安打割合(2025年5月)
澤村 拓一 コース別被安打割合(2025年5月)