千葉ロッテマリーンズ

#60 横山 陸人

※ 千葉ロッテマリーンズ・横山 陸人投手の2025年4月の投球成績、球速・球種・配球、コース別空振り割合・被安打割合、球数などのデータを掲載しています。

Basic stats (2025.4月)
出場試合数 8
イニング 6.2
0
1
ホールド 3
セーブ 0
防御率 4.050
WHIP 1.350
FIP 1.470
K/BB 7.000
K% 23.3
BB% 3.3
HR% 0.0
最高球速 157 km/h

※ Pithcer's Basic Statsの概要はこちら

Profile
生年月日 2001年8月5日(24歳)
出身地 東京
身長 180cm
体重 90kg
血液型 O
投打 右投げ右打ち
ドラフト 2019年(4位)
プロ通算年 6年
経歴 専大松戸高-ロッテ
主な獲得タイトル nan
打者に投じた球数分布 (2025.4月)
横山 陸人 打者に投じた球数分布(2025年4月)
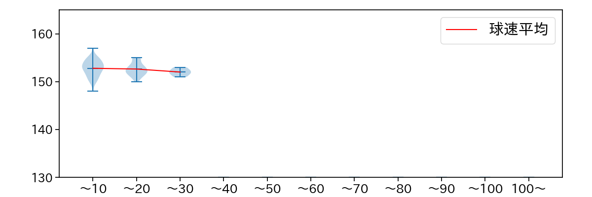
球数による球速(ストレート)の推移 (2025.4月)
横山 陸人 球数による球速(ストレート)の推移(2025年4月)
球種割合 (2025.4月)
横山 陸人 球種割合(2025年4月)
カウント別 球種割合 (2025.4月)
横山 陸人 カウント別 球種割合(2025年4月)
球種 & 球速の分布 1 (2025.4月)
横山 陸人 球種&球速の分布1(2025年4月)
球種 & 球速の分布 2 (2025.4月)
横山 陸人 球種&球速の分布2(2025年4月)

vs 左打 投手目線 (2025.4月)

※ 5球以上記録があった球種のみ掲載

横山 陸人 配球ヒートマップ(2025年4月)
横山 陸人 配球ヒートマップ(2025年4月)
横山 陸人 コース別空振り割合(2025年4月)
横山 陸人 コース別空振り割合(2025年4月)
横山 陸人 コース別被安打割合(2025年4月)
横山 陸人 コース別被安打割合(2025年4月)

vs 右打 投手目線 (2025.4月)

※ 5球以上記録があった球種のみ掲載

横山 陸人 配球ヒートマップ(2025年4月)
横山 陸人 配球ヒートマップ(2025年4月)
横山 陸人 配球ヒートマップ(2025年4月)
横山 陸人 コース別空振り割合(2025年4月)
横山 陸人 コース別空振り割合(2025年4月)
横山 陸人 コース別空振り割合(2025年4月)
横山 陸人 コース別被安打割合(2025年4月)
横山 陸人 コース別被安打割合(2025年4月)
横山 陸人 コース別被安打割合(2025年4月)