千葉ロッテマリーンズ

#54 ボス

※ 千葉ロッテマリーンズ・ボス投手の2025年3月の投球成績、球速・球種・配球、コース別空振り割合・被安打割合、球数などのデータを掲載しています。

Basic stats (2025.3月)
出場試合数 1
イニング 5.0
0
0
ホールド 0
セーブ 0
防御率 7.200
WHIP 1.600
FIP 3.720
K/BB 5.000
K% 22.7
BB% 0.0
HR% 4.5
最高球速 151 km/h

※ Pithcer's Basic Statsの概要はこちら

Profile
生年月日 1992年6月26日(33歳)
出身地 アメリカ
身長 186cm
体重 97kg
血液型 不明
投打 右投げ右打ち
ドラフト nan
プロ通算年 1年
経歴 ワシントン大-ナショナルズ-オリオールズ-マリナーズ-ロッテ
主な獲得タイトル nan
打者に投じた球数分布 (2025.3月)
ボス 打者に投じた球数分布(2025年3月)
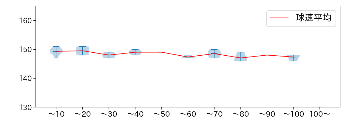
球数による球速(ストレート)の推移 (2025.3月)
ボス 球数による球速(ストレート)の推移(2025年3月)
球種割合 (2025.3月)
ボス 球種割合(2025年3月)
カウント別 球種割合 (2025.3月)
ボス カウント別 球種割合(2025年3月)
球種 & 球速の分布 1 (2025.3月)
ボス 球種&球速の分布1(2025年3月)
球種 & 球速の分布 2 (2025.3月)
ボス 球種&球速の分布2(2025年3月)

vs 左打 投手目線 (2025.3月)

※ 5球以上記録があった球種のみ掲載

ボス 配球ヒートマップ(2025年3月)
ボス 配球ヒートマップ(2025年3月)
ボス 配球ヒートマップ(2025年3月)
ボス コース別空振り割合(2025年3月)
ボス コース別空振り割合(2025年3月)
ボス コース別空振り割合(2025年3月)
ボス コース別被安打割合(2025年3月)
ボス コース別被安打割合(2025年3月)
ボス コース別被安打割合(2025年3月)

vs 右打 投手目線 (2025.3月)

※ 5球以上記録があった球種のみ掲載

ボス 配球ヒートマップ(2025年3月)
ボス 配球ヒートマップ(2025年3月)
ボス 配球ヒートマップ(2025年3月)
ボス コース別空振り割合(2025年3月)
ボス コース別空振り割合(2025年3月)
ボス コース別空振り割合(2025年3月)
ボス コース別被安打割合(2025年3月)
ボス コース別被安打割合(2025年3月)
ボス コース別被安打割合(2025年3月)