千葉ロッテマリーンズ

#14 小島 和哉

※ 千葉ロッテマリーンズ・小島 和哉投手の2025年3月の投球成績、球速・球種・配球、コース別空振り割合・被安打割合、球数などのデータを掲載しています。

Basic stats (2025.3月)
出場試合数 1
イニング 4.0
0
0
ホールド 0
セーブ 0
防御率 2.250
WHIP 2.000
FIP 4.120
K/BB 1.000
K% 21.1
BB% 21.1
HR% 0.0
最高球速 145 km/h

※ Pithcer's Basic Statsの概要はこちら

Profile
生年月日 1996年7月7日(29歳)
出身地 埼玉
身長 178cm
体重 85kg
血液型 O
投打 左投げ左打ち
ドラフト 2018年(3位)
プロ通算年 7年
経歴 浦和学院高(甲)-早稲田大-ロッテ
主な獲得タイトル nan
打者に投じた球数分布 (2025.3月)
小島 和哉 打者に投じた球数分布(2025年3月)
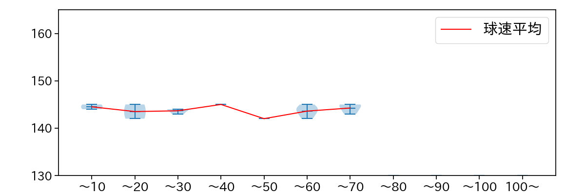
球数による球速(ストレート)の推移 (2025.3月)
小島 和哉 球数による球速(ストレート)の推移(2025年3月)
球種割合 (2025.3月)
小島 和哉 球種割合(2025年3月)
カウント別 球種割合 (2025.3月)
小島 和哉 カウント別 球種割合(2025年3月)
球種 & 球速の分布 1 (2025.3月)
小島 和哉 球種&球速の分布1(2025年3月)
球種 & 球速の分布 2 (2025.3月)
小島 和哉 球種&球速の分布2(2025年3月)

vs 左打 投手目線 (2025.3月)

※ 5球以上記録があった球種のみ掲載

小島 和哉 配球ヒートマップ(2025年3月)
小島 和哉 配球ヒートマップ(2025年3月)
小島 和哉 配球ヒートマップ(2025年3月)
小島 和哉 コース別空振り割合(2025年3月)
小島 和哉 コース別空振り割合(2025年3月)
小島 和哉 コース別空振り割合(2025年3月)
小島 和哉 コース別被安打割合(2025年3月)
小島 和哉 コース別被安打割合(2025年3月)
小島 和哉 コース別被安打割合(2025年3月)

vs 右打 投手目線 (2025.3月)

※ 5球以上記録があった球種のみ掲載

小島 和哉 配球ヒートマップ(2025年3月)
小島 和哉 配球ヒートマップ(2025年3月)
小島 和哉 配球ヒートマップ(2025年3月)
小島 和哉 配球ヒートマップ(2025年3月)
小島 和哉 コース別空振り割合(2025年3月)
小島 和哉 コース別空振り割合(2025年3月)
小島 和哉 コース別空振り割合(2025年3月)
小島 和哉 コース別空振り割合(2025年3月)
小島 和哉 コース別被安打割合(2025年3月)
小島 和哉 コース別被安打割合(2025年3月)
小島 和哉 コース別被安打割合(2025年3月)
小島 和哉 コース別被安打割合(2025年3月)