埼玉西武ライオンズ

#42 ボー・タカハシ

※ 埼玉西武ライオンズ・ボー・タカハシ投手の2025年レギュラーシーズン全試合の投球成績、球速・球種・配球、コース別空振り割合・被安打割合、球数などのデータを掲載しています。

Basic stats (2025.レギュラーシーズン全試合)
出場試合数 4
イニング 5.0
0
0
ホールド 0
セーブ 0
防御率 10.800
WHIP 2.600
FIP 2.120
K/BB 4.000
K% 14.8
BB% 3.7
HR% 0.0
最高球速 152 km/h

※ Pithcer's Basic Statsの概要はこちら

Profile
生年月日 1997年1月23日(28歳)
出身地 ブラジル
身長 183cm
体重 93kg
血液型 不明
投打 右投げ右打ち
ドラフト nan
プロ通算年 4年
経歴 アングロプルデンティーノ高-3Aルイビル-韓国・起亜-西武
主な獲得タイトル nan
打者に投じた球数分布 (2025.レギュラーシーズン全試合)
ボー・タカハシ 打者に投じた球数分布(2025年レギュラーシーズン全試合)
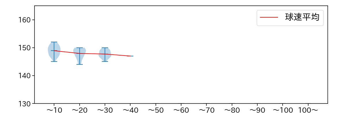
球数による球速(ストレート)の推移 (2025.レギュラーシーズン全試合)
ボー・タカハシ 球数による球速(ストレート)の推移(2025年レギュラーシーズン全試合)
球種割合 (2025.レギュラーシーズン全試合)
ボー・タカハシ 球種割合(2025年レギュラーシーズン全試合)
カウント別 球種割合 (2025.レギュラーシーズン全試合)
ボー・タカハシ カウント別 球種割合(2025年レギュラーシーズン全試合)
球種 & 球速の分布 1 (2025.レギュラーシーズン全試合)
ボー・タカハシ 球種&球速の分布1(2025年レギュラーシーズン全試合)
球種 & 球速の分布 2 (2025.レギュラーシーズン全試合)
ボー・タカハシ 球種&球速の分布2(2025年レギュラーシーズン全試合)

vs 左打 投手目線 (2025.レギュラーシーズン全試合)

※ 5球以上記録があった球種のみ掲載

ボー・タカハシ 配球ヒートマップ(2025年rs月)
ボー・タカハシ 配球ヒートマップ(2025年rs月)
ボー・タカハシ 配球ヒートマップ(2025年rs月)
ボー・タカハシ 配球ヒートマップ(2025年rs月)
ボー・タカハシ 配球ヒートマップ(2025年rs月)
ボー・タカハシ コース別空振り割合(2025年rs月)
ボー・タカハシ コース別空振り割合(2025年rs月)
ボー・タカハシ コース別空振り割合(2025年rs月)
ボー・タカハシ コース別空振り割合(2025年rs月)
ボー・タカハシ コース別空振り割合(2025年rs月)
ボー・タカハシ コース別被安打割合(2025年rs月)
ボー・タカハシ コース別被安打割合(2025年rs月)
ボー・タカハシ コース別被安打割合(2025年rs月)
ボー・タカハシ コース別被安打割合(2025年rs月)
ボー・タカハシ コース別被安打割合(2025年rs月)

vs 右打 投手目線 (2025.レギュラーシーズン全試合)

※ 5球以上記録があった球種のみ掲載

ボー・タカハシ 配球ヒートマップ(2025年rs月)
ボー・タカハシ 配球ヒートマップ(2025年rs月)
ボー・タカハシ コース別空振り割合(2025年rs月)
ボー・タカハシ コース別空振り割合(2025年rs月)
ボー・タカハシ コース別被安打割合(2025年rs月)
ボー・タカハシ コース別被安打割合(2025年rs月)