埼玉西武ライオンズ

#34 甲斐野 央

※ 埼玉西武ライオンズ・甲斐野 央投手の2025年レギュラーシーズン全試合の投球成績、球速・球種・配球、コース別空振り割合・被安打割合、球数などのデータを掲載しています。

Basic stats (2025.レギュラーシーズン全試合)
出場試合数 47
イニング 43.2
2
3
ホールド 33
セーブ 0
防御率 2.473
WHIP 1.191
FIP 3.807
K/BB 2.000
K% 19.8
BB% 9.9
HR% 1.6
最高球速 159 km/h

※ Pithcer's Basic Statsの概要はこちら

Profile
生年月日 1996年11月16日(28歳)
出身地 兵庫
身長 188cm
体重 92kg
血液型 A
投打 右投げ左打ち
ドラフト 2018年(1位)
プロ通算年 7年
経歴 東洋大姫路高-東洋大-ソフトバンク-西武
主な獲得タイトル nan
打者に投じた球数分布 (2025.レギュラーシーズン全試合)
甲斐野 央 打者に投じた球数分布(2025年レギュラーシーズン全試合)
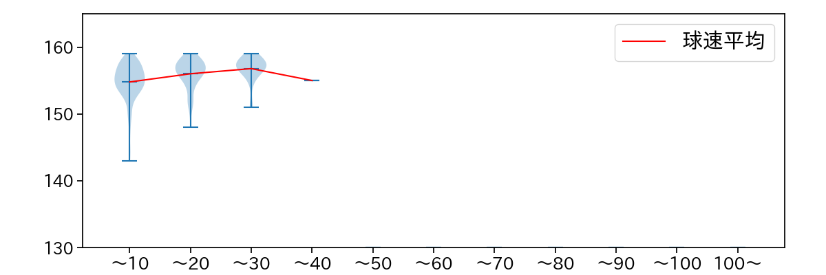
球数による球速(ストレート)の推移 (2025.レギュラーシーズン全試合)
甲斐野 央 球数による球速(ストレート)の推移(2025年レギュラーシーズン全試合)
球種割合 (2025.レギュラーシーズン全試合)
甲斐野 央 球種割合(2025年レギュラーシーズン全試合)
カウント別 球種割合 (2025.レギュラーシーズン全試合)
甲斐野 央 カウント別 球種割合(2025年レギュラーシーズン全試合)
球種 & 球速の分布 1 (2025.レギュラーシーズン全試合)
甲斐野 央 球種&球速の分布1(2025年レギュラーシーズン全試合)
球種 & 球速の分布 2 (2025.レギュラーシーズン全試合)
甲斐野 央 球種&球速の分布2(2025年レギュラーシーズン全試合)

vs 左打 投手目線 (2025.レギュラーシーズン全試合)

※ 5球以上記録があった球種のみ掲載

甲斐野 央 配球ヒートマップ(2025年rs月)
甲斐野 央 配球ヒートマップ(2025年rs月)
甲斐野 央 配球ヒートマップ(2025年rs月)
甲斐野 央 コース別空振り割合(2025年rs月)
甲斐野 央 コース別空振り割合(2025年rs月)
甲斐野 央 コース別空振り割合(2025年rs月)
甲斐野 央 コース別被安打割合(2025年rs月)
甲斐野 央 コース別被安打割合(2025年rs月)
甲斐野 央 コース別被安打割合(2025年rs月)

vs 右打 投手目線 (2025.レギュラーシーズン全試合)

※ 5球以上記録があった球種のみ掲載

甲斐野 央 配球ヒートマップ(2025年rs月)
甲斐野 央 配球ヒートマップ(2025年rs月)
甲斐野 央 配球ヒートマップ(2025年rs月)
甲斐野 央 コース別空振り割合(2025年rs月)
甲斐野 央 コース別空振り割合(2025年rs月)
甲斐野 央 コース別空振り割合(2025年rs月)
甲斐野 央 コース別被安打割合(2025年rs月)
甲斐野 央 コース別被安打割合(2025年rs月)
甲斐野 央 コース別被安打割合(2025年rs月)