埼玉西武ライオンズ

#70 豆田 泰志

※ 埼玉西武ライオンズ・豆田 泰志投手の2025年10月の投球成績、球速・球種・配球、コース別空振り割合・被安打割合、球数などのデータを掲載しています。

Basic stats (2025.10月)
出場試合数 2
イニング 2.0
0
0
ホールド 0
セーブ 0
防御率 0.000
WHIP 2.000
FIP 1.120
K/BB 2.000
K% 20.0
BB% 0.0
HR% 0.0
最高球速 150 km/h

※ Pithcer's Basic Statsの概要はこちら

Profile
生年月日 2003年1月15日(22歳)
出身地 埼玉
身長 173cm
体重 88kg
血液型 B
投打 右投げ右打ち
ドラフト 2020年((育)4位)
プロ通算年 5年
経歴 浦和実高-西武
主な獲得タイトル nan
打者に投じた球数分布 (2025.10月)
豆田 泰志 打者に投じた球数分布(2025年10月)
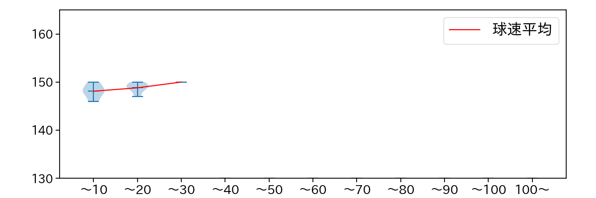
球数による球速(ストレート)の推移 (2025.10月)
豆田 泰志 球数による球速(ストレート)の推移(2025年10月)
球種割合 (2025.10月)
豆田 泰志 球種割合(2025年10月)
カウント別 球種割合 (2025.10月)
豆田 泰志 カウント別 球種割合(2025年10月)
球種 & 球速の分布 1 (2025.10月)
豆田 泰志 球種&球速の分布1(2025年10月)
球種 & 球速の分布 2 (2025.10月)
豆田 泰志 球種&球速の分布2(2025年10月)

vs 左打 投手目線 (2025.10月)

※ 5球以上記録があった球種のみ掲載

豆田 泰志 配球ヒートマップ(2025年10月)
豆田 泰志 コース別空振り割合(2025年10月)
豆田 泰志 コース別被安打割合(2025年10月)

vs 右打 投手目線 (2025.10月)

※ 5球以上記録があった球種のみ掲載

豆田 泰志 配球ヒートマップ(2025年10月)
豆田 泰志 コース別空振り割合(2025年10月)
豆田 泰志 コース別被安打割合(2025年10月)