埼玉西武ライオンズ

#54 黒木 優太

※ 埼玉西武ライオンズ・黒木 優太投手の2025年9月の投球成績、球速・球種・配球、コース別空振り割合・被安打割合、球数などのデータを掲載しています。

Basic stats (2025.9月)
出場試合数 8
イニング 8.2
0
1
ホールド 1
セーブ 0
防御率 2.077
WHIP 1.500
FIP 5.197
K/BB 1.000
K% 12.8
BB% 12.8
HR% 2.6
最高球速 152 km/h

※ Pithcer's Basic Statsの概要はこちら

Profile
生年月日 1994年8月16日(31歳)
出身地 神奈川
身長 180cm
体重 87kg
血液型 A
投打 右投げ左打ち
ドラフト 2016年(2位)
プロ通算年 9年
経歴 橘学苑高-立正大-オリックス-日本ハム-西武
主な獲得タイトル nan
打者に投じた球数分布 (2025.9月)
黒木 優太 打者に投じた球数分布(2025年9月)
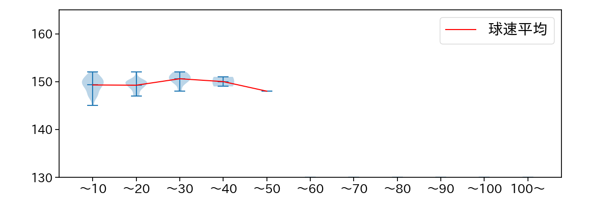
球数による球速(ストレート)の推移 (2025.9月)
黒木 優太 球数による球速(ストレート)の推移(2025年9月)
球種割合 (2025.9月)
黒木 優太 球種割合(2025年9月)
カウント別 球種割合 (2025.9月)
黒木 優太 カウント別 球種割合(2025年9月)
球種 & 球速の分布 1 (2025.9月)
黒木 優太 球種&球速の分布1(2025年9月)
球種 & 球速の分布 2 (2025.9月)
黒木 優太 球種&球速の分布2(2025年9月)

vs 左打 投手目線 (2025.9月)

※ 5球以上記録があった球種のみ掲載

黒木 優太 配球ヒートマップ(2025年9月)
黒木 優太 配球ヒートマップ(2025年9月)
黒木 優太 配球ヒートマップ(2025年9月)
黒木 優太 コース別空振り割合(2025年9月)
黒木 優太 コース別空振り割合(2025年9月)
黒木 優太 コース別空振り割合(2025年9月)
黒木 優太 コース別被安打割合(2025年9月)
黒木 優太 コース別被安打割合(2025年9月)
黒木 優太 コース別被安打割合(2025年9月)

vs 右打 投手目線 (2025.9月)

※ 5球以上記録があった球種のみ掲載

黒木 優太 配球ヒートマップ(2025年9月)
黒木 優太 配球ヒートマップ(2025年9月)
黒木 優太 配球ヒートマップ(2025年9月)
黒木 優太 配球ヒートマップ(2025年9月)
黒木 優太 コース別空振り割合(2025年9月)
黒木 優太 コース別空振り割合(2025年9月)
黒木 優太 コース別空振り割合(2025年9月)
黒木 優太 コース別空振り割合(2025年9月)
黒木 優太 コース別被安打割合(2025年9月)
黒木 優太 コース別被安打割合(2025年9月)
黒木 優太 コース別被安打割合(2025年9月)
黒木 優太 コース別被安打割合(2025年9月)