埼玉西武ライオンズ

#52 篠原 響

※ 埼玉西武ライオンズ・篠原 響投手の2025年9月の投球成績、球速・球種・配球、コース別空振り割合・被安打割合、球数などのデータを掲載しています。

Basic stats (2025.9月)
出場試合数 2
イニング 7.0
0
1
ホールド 0
セーブ 0
防御率 10.286
WHIP 2.429
FIP 3.977
K/BB 4.000
K% 20.5
BB% 5.1
HR% 2.6
最高球速 153 km/h

※ Pithcer's Basic Statsの概要はこちら

Profile
生年月日 2006年9月20日(19歳)
出身地 愛知
身長 178cm
体重 76kg
血液型 A
投打 右投げ右打ち
ドラフト 2024年(5位)
プロ通算年 1年
経歴 福井工大福井高-西武
主な獲得タイトル nan
打者に投じた球数分布 (2025.9月)
篠原 響 打者に投じた球数分布(2025年9月)
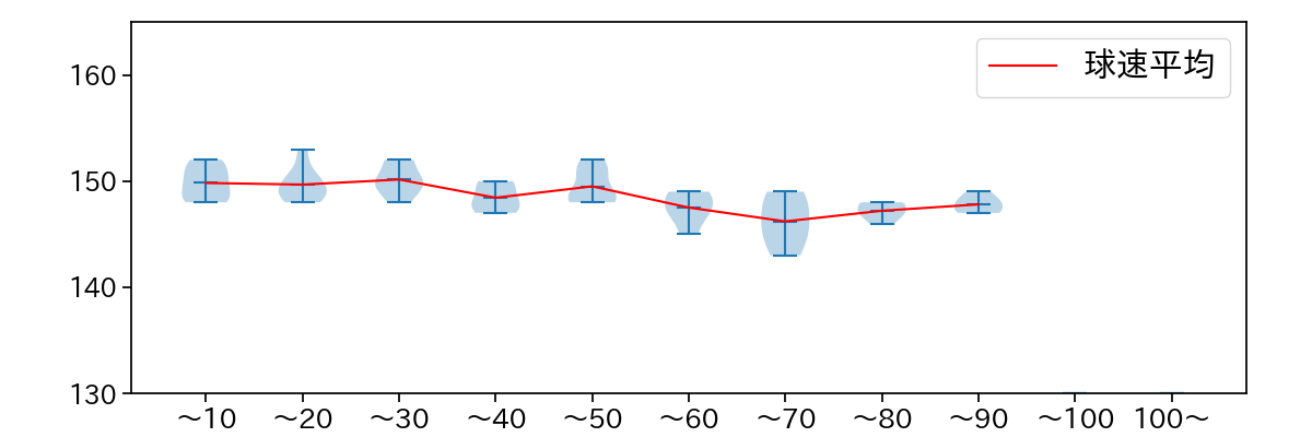
球数による球速(ストレート)の推移 (2025.9月)
篠原 響 球数による球速(ストレート)の推移(2025年9月)
球種割合 (2025.9月)
篠原 響 球種割合(2025年9月)
カウント別 球種割合 (2025.9月)
篠原 響 カウント別 球種割合(2025年9月)
球種 & 球速の分布 1 (2025.9月)
篠原 響 球種&球速の分布1(2025年9月)
球種 & 球速の分布 2 (2025.9月)
篠原 響 球種&球速の分布2(2025年9月)

vs 左打 投手目線 (2025.9月)

※ 5球以上記録があった球種のみ掲載

篠原 響 配球ヒートマップ(2025年9月)
篠原 響 配球ヒートマップ(2025年9月)
篠原 響 配球ヒートマップ(2025年9月)
篠原 響 配球ヒートマップ(2025年9月)
篠原 響 配球ヒートマップ(2025年9月)
篠原 響 コース別空振り割合(2025年9月)
篠原 響 コース別空振り割合(2025年9月)
篠原 響 コース別空振り割合(2025年9月)
篠原 響 コース別空振り割合(2025年9月)
篠原 響 コース別空振り割合(2025年9月)
篠原 響 コース別被安打割合(2025年9月)
篠原 響 コース別被安打割合(2025年9月)
篠原 響 コース別被安打割合(2025年9月)
篠原 響 コース別被安打割合(2025年9月)
篠原 響 コース別被安打割合(2025年9月)

vs 右打 投手目線 (2025.9月)

※ 5球以上記録があった球種のみ掲載

篠原 響 配球ヒートマップ(2025年9月)
篠原 響 配球ヒートマップ(2025年9月)
篠原 響 配球ヒートマップ(2025年9月)
篠原 響 コース別空振り割合(2025年9月)
篠原 響 コース別空振り割合(2025年9月)
篠原 響 コース別空振り割合(2025年9月)
篠原 響 コース別被安打割合(2025年9月)
篠原 響 コース別被安打割合(2025年9月)
篠原 響 コース別被安打割合(2025年9月)