埼玉西武ライオンズ

#34 甲斐野 央

※ 埼玉西武ライオンズ・甲斐野 央投手の2025年9月の投球成績、球速・球種・配球、コース別空振り割合・被安打割合、球数などのデータを掲載しています。

Basic stats (2025.9月)
出場試合数 7
イニング 7.0
0
0
ホールド 6
セーブ 0
防御率 0.000
WHIP 1.429
FIP 2.263
K/BB 2.250
K% 30.0
BB% 13.3
HR% 0.0
最高球速 159 km/h

※ Pithcer's Basic Statsの概要はこちら

Profile
生年月日 1996年11月16日(28歳)
出身地 兵庫
身長 188cm
体重 92kg
血液型 A
投打 右投げ左打ち
ドラフト 2018年(1位)
プロ通算年 7年
経歴 東洋大姫路高-東洋大-ソフトバンク-西武
主な獲得タイトル nan
打者に投じた球数分布 (2025.9月)
甲斐野 央 打者に投じた球数分布(2025年9月)
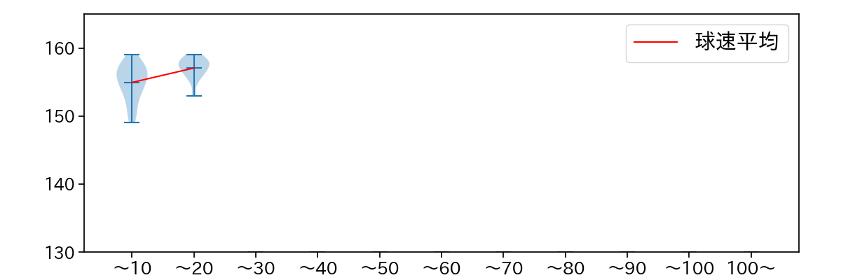
球数による球速(ストレート)の推移 (2025.9月)
甲斐野 央 球数による球速(ストレート)の推移(2025年9月)
球種割合 (2025.9月)
甲斐野 央 球種割合(2025年9月)
カウント別 球種割合 (2025.9月)
甲斐野 央 カウント別 球種割合(2025年9月)
球種 & 球速の分布 1 (2025.9月)
甲斐野 央 球種&球速の分布1(2025年9月)
球種 & 球速の分布 2 (2025.9月)
甲斐野 央 球種&球速の分布2(2025年9月)

vs 左打 投手目線 (2025.9月)

※ 5球以上記録があった球種のみ掲載

甲斐野 央 配球ヒートマップ(2025年9月)
甲斐野 央 配球ヒートマップ(2025年9月)
甲斐野 央 配球ヒートマップ(2025年9月)
甲斐野 央 コース別空振り割合(2025年9月)
甲斐野 央 コース別空振り割合(2025年9月)
甲斐野 央 コース別空振り割合(2025年9月)
甲斐野 央 コース別被安打割合(2025年9月)
甲斐野 央 コース別被安打割合(2025年9月)
甲斐野 央 コース別被安打割合(2025年9月)

vs 右打 投手目線 (2025.9月)

※ 5球以上記録があった球種のみ掲載

甲斐野 央 配球ヒートマップ(2025年9月)
甲斐野 央 配球ヒートマップ(2025年9月)
甲斐野 央 配球ヒートマップ(2025年9月)
甲斐野 央 コース別空振り割合(2025年9月)
甲斐野 央 コース別空振り割合(2025年9月)
甲斐野 央 コース別空振り割合(2025年9月)
甲斐野 央 コース別被安打割合(2025年9月)
甲斐野 央 コース別被安打割合(2025年9月)
甲斐野 央 コース別被安打割合(2025年9月)