埼玉西武ライオンズ

#71 菅井 信也

※ 埼玉西武ライオンズ・菅井 信也投手の2025年8月の投球成績、球速・球種・配球、コース別空振り割合・被安打割合、球数などのデータを掲載しています。

Basic stats (2025.8月)
出場試合数 1
イニング 3.1
0
0
ホールド 0
セーブ 0
防御率 8.100
WHIP 2.700
FIP 4.620
K/BB 0.667
K% 11.1
BB% 16.7
HR% 0.0
最高球速 144 km/h

※ Pithcer's Basic Statsの概要はこちら

Profile
生年月日 2003年6月28日(22歳)
出身地 山形
身長 183cm
体重 84kg
血液型 A
投打 左投げ左打ち
ドラフト 2021年((育)3位)
プロ通算年 4年
経歴 山本学園高-西武
主な獲得タイトル nan
打者に投じた球数分布 (2025.8月)
菅井 信也 打者に投じた球数分布(2025年8月)
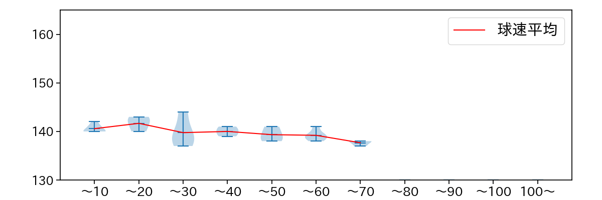
球数による球速(ストレート)の推移 (2025.8月)
菅井 信也 球数による球速(ストレート)の推移(2025年8月)
球種割合 (2025.8月)
菅井 信也 球種割合(2025年8月)
カウント別 球種割合 (2025.8月)
菅井 信也 カウント別 球種割合(2025年8月)
球種 & 球速の分布 1 (2025.8月)
菅井 信也 球種&球速の分布1(2025年8月)
球種 & 球速の分布 2 (2025.8月)
菅井 信也 球種&球速の分布2(2025年8月)

vs 左打 投手目線 (2025.8月)

※ 5球以上記録があった球種のみ掲載

菅井 信也 配球ヒートマップ(2025年8月)
菅井 信也 配球ヒートマップ(2025年8月)
菅井 信也 コース別空振り割合(2025年8月)
菅井 信也 コース別空振り割合(2025年8月)
菅井 信也 コース別被安打割合(2025年8月)
菅井 信也 コース別被安打割合(2025年8月)

vs 右打 投手目線 (2025.8月)

※ 5球以上記録があった球種のみ掲載

菅井 信也 配球ヒートマップ(2025年8月)
菅井 信也 配球ヒートマップ(2025年8月)
菅井 信也 配球ヒートマップ(2025年8月)
菅井 信也 コース別空振り割合(2025年8月)
菅井 信也 コース別空振り割合(2025年8月)
菅井 信也 コース別空振り割合(2025年8月)
菅井 信也 コース別被安打割合(2025年8月)
菅井 信也 コース別被安打割合(2025年8月)
菅井 信也 コース別被安打割合(2025年8月)