埼玉西武ライオンズ

#54 黒木 優太

※ 埼玉西武ライオンズ・黒木 優太投手の2025年8月の投球成績、球速・球種・配球、コース別空振り割合・被安打割合、球数などのデータを掲載しています。

Basic stats (2025.8月)
出場試合数 8
イニング 7.2
0
0
ホールド 1
セーブ 0
防御率 1.174
WHIP 1.043
FIP 0.903
K/BB 10.000
K% 33.3
BB% 3.3
HR% 0.0
最高球速 151 km/h

※ Pithcer's Basic Statsの概要はこちら

Profile
生年月日 1994年8月16日(31歳)
出身地 神奈川
身長 180cm
体重 87kg
血液型 A
投打 右投げ左打ち
ドラフト 2016年(2位)
プロ通算年 9年
経歴 橘学苑高-立正大-オリックス-日本ハム-西武
主な獲得タイトル nan
打者に投じた球数分布 (2025.8月)
黒木 優太 打者に投じた球数分布(2025年8月)
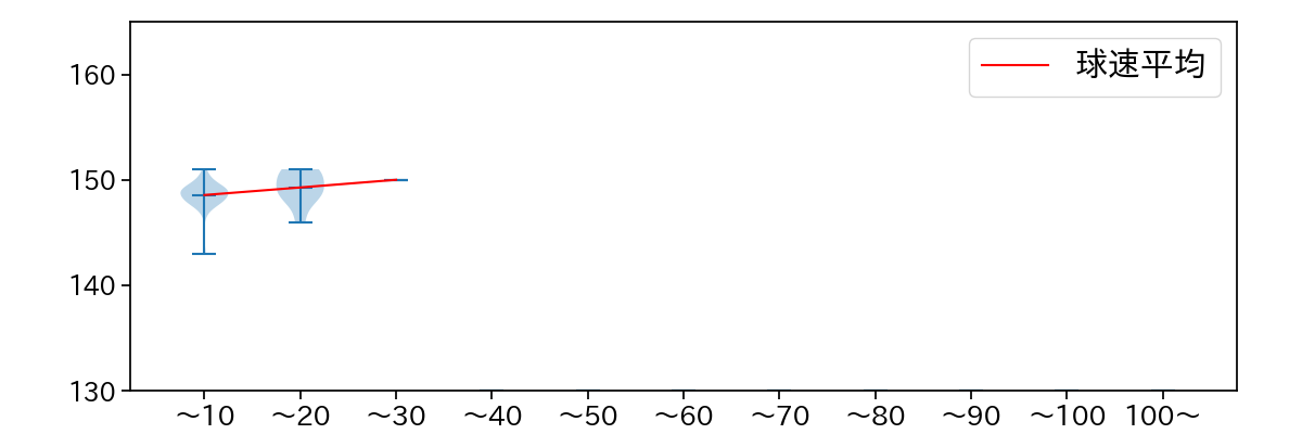
球数による球速(ストレート)の推移 (2025.8月)
黒木 優太 球数による球速(ストレート)の推移(2025年8月)
球種割合 (2025.8月)
黒木 優太 球種割合(2025年8月)
カウント別 球種割合 (2025.8月)
黒木 優太 カウント別 球種割合(2025年8月)
球種 & 球速の分布 1 (2025.8月)
黒木 優太 球種&球速の分布1(2025年8月)
球種 & 球速の分布 2 (2025.8月)
黒木 優太 球種&球速の分布2(2025年8月)

vs 左打 投手目線 (2025.8月)

※ 5球以上記録があった球種のみ掲載

黒木 優太 配球ヒートマップ(2025年8月)
黒木 優太 配球ヒートマップ(2025年8月)
黒木 優太 コース別空振り割合(2025年8月)
黒木 優太 コース別空振り割合(2025年8月)
黒木 優太 コース別被安打割合(2025年8月)
黒木 優太 コース別被安打割合(2025年8月)

vs 右打 投手目線 (2025.8月)

※ 5球以上記録があった球種のみ掲載

黒木 優太 配球ヒートマップ(2025年8月)
黒木 優太 配球ヒートマップ(2025年8月)
黒木 優太 配球ヒートマップ(2025年8月)
黒木 優太 コース別空振り割合(2025年8月)
黒木 優太 コース別空振り割合(2025年8月)
黒木 優太 コース別空振り割合(2025年8月)
黒木 優太 コース別被安打割合(2025年8月)
黒木 優太 コース別被安打割合(2025年8月)
黒木 優太 コース別被安打割合(2025年8月)