埼玉西武ライオンズ

#45 ウィンゲンター

※ 埼玉西武ライオンズ・ウィンゲンター投手の2025年8月の投球成績、球速・球種・配球、コース別空振り割合・被安打割合、球数などのデータを掲載しています。

Basic stats (2025.8月)
出場試合数 11
イニング 10.2
0
0
ホールド 8
セーブ 0
防御率 1.688
WHIP 1.312
FIP 2.464
K/BB 2.333
K% 29.8
BB% 12.8
HR% 0.0
最高球速 158 km/h

※ Pithcer's Basic Statsの概要はこちら

Profile
生年月日 1994年4月15日(31歳)
出身地 アメリカ
身長 201cm
体重 107kg
血液型 不明
投打 右投げ右打ち
ドラフト nan
プロ通算年 1年
経歴 オーバーン大-パドレス-タイガース-レッドソックス-カブス-西武
主な獲得タイトル nan
打者に投じた球数分布 (2025.8月)
ウィンゲンター 打者に投じた球数分布(2025年8月)
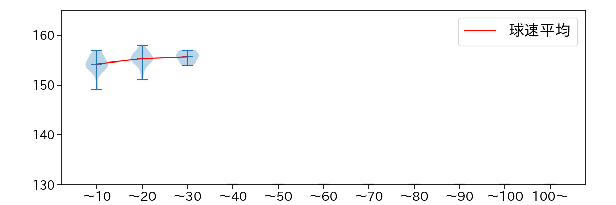
球数による球速(ストレート)の推移 (2025.8月)
ウィンゲンター 球数による球速(ストレート)の推移(2025年8月)
球種割合 (2025.8月)
ウィンゲンター 球種割合(2025年8月)
カウント別 球種割合 (2025.8月)
ウィンゲンター カウント別 球種割合(2025年8月)
球種 & 球速の分布 1 (2025.8月)
ウィンゲンター 球種&球速の分布1(2025年8月)
球種 & 球速の分布 2 (2025.8月)
ウィンゲンター 球種&球速の分布2(2025年8月)

vs 左打 投手目線 (2025.8月)

※ 5球以上記録があった球種のみ掲載

ウィンゲンター 配球ヒートマップ(2025年8月)
ウィンゲンター 配球ヒートマップ(2025年8月)
ウィンゲンター コース別空振り割合(2025年8月)
ウィンゲンター コース別空振り割合(2025年8月)
ウィンゲンター コース別被安打割合(2025年8月)
ウィンゲンター コース別被安打割合(2025年8月)

vs 右打 投手目線 (2025.8月)

※ 5球以上記録があった球種のみ掲載

ウィンゲンター 配球ヒートマップ(2025年8月)
ウィンゲンター 配球ヒートマップ(2025年8月)
ウィンゲンター コース別空振り割合(2025年8月)
ウィンゲンター コース別空振り割合(2025年8月)
ウィンゲンター コース別被安打割合(2025年8月)
ウィンゲンター コース別被安打割合(2025年8月)