埼玉西武ライオンズ

#43 羽田 慎之介

※ 埼玉西武ライオンズ・羽田 慎之介投手の2025年8月の投球成績、球速・球種・配球、コース別空振り割合・被安打割合、球数などのデータを掲載しています。

Basic stats (2025.8月)
出場試合数 2
イニング 1.1
0
0
ホールド 0
セーブ 0
防御率 0.000
WHIP 1.500
FIP 5.370
K/BB 0.000
K% 0.0
BB% 16.7
HR% 0.0
最高球速 159 km/h

※ Pithcer's Basic Statsの概要はこちら

Profile
生年月日 2003年12月25日(21歳)
出身地 埼玉
身長 191cm
体重 84kg
血液型 O
投打 左投げ左打ち
ドラフト 2021年(4位)
プロ通算年 4年
経歴 八王子高-西武
主な獲得タイトル nan
打者に投じた球数分布 (2025.8月)
羽田 慎之介 打者に投じた球数分布(2025年8月)
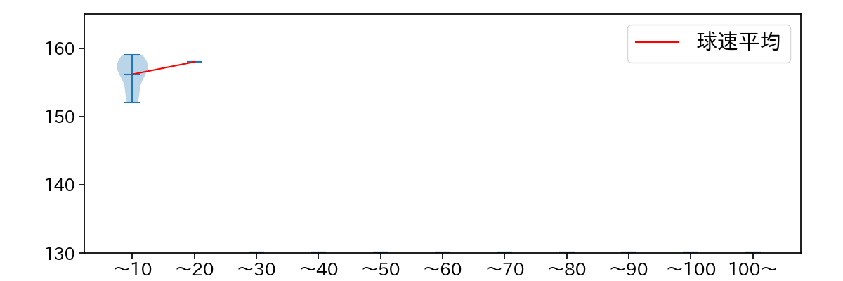
球数による球速(ストレート)の推移 (2025.8月)
羽田 慎之介 球数による球速(ストレート)の推移(2025年8月)
球種割合 (2025.8月)
羽田 慎之介 球種割合(2025年8月)
カウント別 球種割合 (2025.8月)
羽田 慎之介 カウント別 球種割合(2025年8月)
球種 & 球速の分布 1 (2025.8月)
羽田 慎之介 球種&球速の分布1(2025年8月)
球種 & 球速の分布 2 (2025.8月)
羽田 慎之介 球種&球速の分布2(2025年8月)

vs 左打 投手目線 (2025.8月)

※ 5球以上記録があった球種のみ掲載

羽田 慎之介 配球ヒートマップ(2025年8月)
羽田 慎之介 コース別空振り割合(2025年8月)
羽田 慎之介 コース別被安打割合(2025年8月)

vs 右打 投手目線 (2025.8月)

※ 5球以上記録があった球種のみ掲載