埼玉西武ライオンズ

#21 武内 夏暉

※ 埼玉西武ライオンズ・武内 夏暉投手の2025年8月の投球成績、球速・球種・配球、コース別空振り割合・被安打割合、球数などのデータを掲載しています。

Basic stats (2025.8月)
出場試合数 1
イニング 3.1
0
1
ホールド 0
セーブ 0
防御率 10.800
WHIP 2.100
FIP 2.820
K/BB 2.000
K% 11.8
BB% 5.9
HR% 0.0
最高球速 147 km/h

※ Pithcer's Basic Statsの概要はこちら

Profile
生年月日 2001年7月21日(24歳)
出身地 福岡
身長 187cm
体重 96kg
血液型 O
投打 左投げ左打ち
ドラフト 2023年(1位)
プロ通算年 2年
経歴 八幡南高-国学院大-西武
主な獲得タイトル (新)24
打者に投じた球数分布 (2025.8月)
武内 夏暉 打者に投じた球数分布(2025年8月)
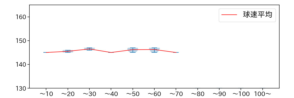
球数による球速(ストレート)の推移 (2025.8月)
武内 夏暉 球数による球速(ストレート)の推移(2025年8月)
球種割合 (2025.8月)
武内 夏暉 球種割合(2025年8月)
カウント別 球種割合 (2025.8月)
武内 夏暉 カウント別 球種割合(2025年8月)
球種 & 球速の分布 1 (2025.8月)
武内 夏暉 球種&球速の分布1(2025年8月)
球種 & 球速の分布 2 (2025.8月)
武内 夏暉 球種&球速の分布2(2025年8月)

vs 左打 投手目線 (2025.8月)

※ 5球以上記録があった球種のみ掲載

武内 夏暉 配球ヒートマップ(2025年8月)
武内 夏暉 配球ヒートマップ(2025年8月)
武内 夏暉 コース別空振り割合(2025年8月)
武内 夏暉 コース別空振り割合(2025年8月)
武内 夏暉 コース別被安打割合(2025年8月)
武内 夏暉 コース別被安打割合(2025年8月)

vs 右打 投手目線 (2025.8月)

※ 5球以上記録があった球種のみ掲載

武内 夏暉 配球ヒートマップ(2025年8月)
武内 夏暉 配球ヒートマップ(2025年8月)
武内 夏暉 配球ヒートマップ(2025年8月)
武内 夏暉 コース別空振り割合(2025年8月)
武内 夏暉 コース別空振り割合(2025年8月)
武内 夏暉 コース別空振り割合(2025年8月)
武内 夏暉 コース別被安打割合(2025年8月)
武内 夏暉 コース別被安打割合(2025年8月)
武内 夏暉 コース別被安打割合(2025年8月)