埼玉西武ライオンズ

#17 松本 航

※ 埼玉西武ライオンズ・松本 航投手の2025年8月の投球成績、球速・球種・配球、コース別空振り割合・被安打割合、球数などのデータを掲載しています。

Basic stats (2025.8月)
出場試合数 3
イニング 14.0
0
2
ホールド 0
セーブ 0
防御率 6.429
WHIP 1.357
FIP 5.263
K/BB 2.400
K% 20.0
BB% 8.3
HR% 5.0
最高球速 150 km/h

※ Pithcer's Basic Statsの概要はこちら

Profile
生年月日 1996年11月28日(28歳)
出身地 兵庫
身長 176cm
体重 88kg
血液型 AB
投打 右投げ右打ち
ドラフト 2018年(1位)
プロ通算年 7年
経歴 明石商高-日本体育大-西武
主な獲得タイトル nan
打者に投じた球数分布 (2025.8月)
松本 航 打者に投じた球数分布(2025年8月)
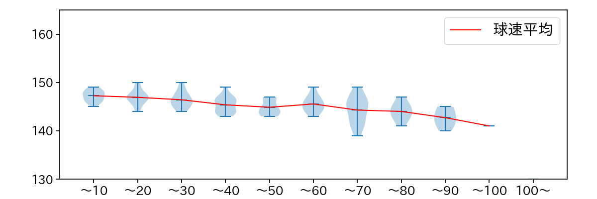
球数による球速(ストレート)の推移 (2025.8月)
松本 航 球数による球速(ストレート)の推移(2025年8月)
球種割合 (2025.8月)
松本 航 球種割合(2025年8月)
カウント別 球種割合 (2025.8月)
松本 航 カウント別 球種割合(2025年8月)
球種 & 球速の分布 1 (2025.8月)
松本 航 球種&球速の分布1(2025年8月)
球種 & 球速の分布 2 (2025.8月)
松本 航 球種&球速の分布2(2025年8月)

vs 左打 投手目線 (2025.8月)

※ 5球以上記録があった球種のみ掲載

松本 航 配球ヒートマップ(2025年8月)
松本 航 配球ヒートマップ(2025年8月)
松本 航 配球ヒートマップ(2025年8月)
松本 航 配球ヒートマップ(2025年8月)
松本 航 コース別空振り割合(2025年8月)
松本 航 コース別空振り割合(2025年8月)
松本 航 コース別空振り割合(2025年8月)
松本 航 コース別空振り割合(2025年8月)
松本 航 コース別被安打割合(2025年8月)
松本 航 コース別被安打割合(2025年8月)
松本 航 コース別被安打割合(2025年8月)
松本 航 コース別被安打割合(2025年8月)

vs 右打 投手目線 (2025.8月)

※ 5球以上記録があった球種のみ掲載

松本 航 配球ヒートマップ(2025年8月)
松本 航 配球ヒートマップ(2025年8月)
松本 航 配球ヒートマップ(2025年8月)
松本 航 配球ヒートマップ(2025年8月)
松本 航 配球ヒートマップ(2025年8月)
松本 航 コース別空振り割合(2025年8月)
松本 航 コース別空振り割合(2025年8月)
松本 航 コース別空振り割合(2025年8月)
松本 航 コース別空振り割合(2025年8月)
松本 航 コース別空振り割合(2025年8月)
松本 航 コース別被安打割合(2025年8月)
松本 航 コース別被安打割合(2025年8月)
松本 航 コース別被安打割合(2025年8月)
松本 航 コース別被安打割合(2025年8月)
松本 航 コース別被安打割合(2025年8月)