埼玉西武ライオンズ

#49 佐々木 健

※ 埼玉西武ライオンズ・佐々木 健投手の2025年7月の投球成績、球速・球種・配球、コース別空振り割合・被安打割合、球数などのデータを掲載しています。

Basic stats (2025.7月)
出場試合数 7
イニング 6.1
0
1
ホールド 0
セーブ 0
防御率 8.526
WHIP 1.579
FIP 5.331
K/BB 2.000
K% 13.3
BB% 6.7
HR% 3.3
最高球速 152 km/h

※ Pithcer's Basic Statsの概要はこちら

Profile
生年月日 1996年5月13日(29歳)
出身地 青森
身長 179cm
体重 87kg
血液型 B
投打 左投げ左打ち
ドラフト 2020年(2位)
プロ通算年 5年
経歴 木造高-富士大-NTT東日本-西武
主な獲得タイトル nan
打者に投じた球数分布 (2025.7月)
佐々木 健 打者に投じた球数分布(2025年7月)
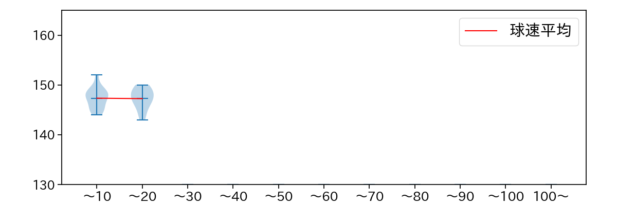
球数による球速(ストレート)の推移 (2025.7月)
佐々木 健 球数による球速(ストレート)の推移(2025年7月)
球種割合 (2025.7月)
佐々木 健 球種割合(2025年7月)
カウント別 球種割合 (2025.7月)
佐々木 健 カウント別 球種割合(2025年7月)
球種 & 球速の分布 1 (2025.7月)
佐々木 健 球種&球速の分布1(2025年7月)
球種 & 球速の分布 2 (2025.7月)
佐々木 健 球種&球速の分布2(2025年7月)

vs 左打 投手目線 (2025.7月)

※ 5球以上記録があった球種のみ掲載

佐々木 健 配球ヒートマップ(2025年7月)
佐々木 健 配球ヒートマップ(2025年7月)
佐々木 健 配球ヒートマップ(2025年7月)
佐々木 健 配球ヒートマップ(2025年7月)
佐々木 健 配球ヒートマップ(2025年7月)
佐々木 健 コース別空振り割合(2025年7月)
佐々木 健 コース別空振り割合(2025年7月)
佐々木 健 コース別空振り割合(2025年7月)
佐々木 健 コース別空振り割合(2025年7月)
佐々木 健 コース別空振り割合(2025年7月)
佐々木 健 コース別被安打割合(2025年7月)
佐々木 健 コース別被安打割合(2025年7月)
佐々木 健 コース別被安打割合(2025年7月)
佐々木 健 コース別被安打割合(2025年7月)
佐々木 健 コース別被安打割合(2025年7月)

vs 右打 投手目線 (2025.7月)

※ 5球以上記録があった球種のみ掲載

佐々木 健 配球ヒートマップ(2025年7月)
佐々木 健 配球ヒートマップ(2025年7月)
佐々木 健 配球ヒートマップ(2025年7月)
佐々木 健 コース別空振り割合(2025年7月)
佐々木 健 コース別空振り割合(2025年7月)
佐々木 健 コース別空振り割合(2025年7月)
佐々木 健 コース別被安打割合(2025年7月)
佐々木 健 コース別被安打割合(2025年7月)
佐々木 健 コース別被安打割合(2025年7月)