埼玉西武ライオンズ

#43 羽田 慎之介

※ 埼玉西武ライオンズ・羽田 慎之介投手の2025年7月の投球成績、球速・球種・配球、コース別空振り割合・被安打割合、球数などのデータを掲載しています。

Basic stats (2025.7月)
出場試合数 9
イニング 8.1
0
0
ホールド 1
セーブ 0
防御率 1.080
WHIP 1.320
FIP 3.120
K/BB 2.000
K% 32.4
BB% 16.2
HR% 0.0
最高球速 160 km/h

※ Pithcer's Basic Statsの概要はこちら

Profile
生年月日 2003年12月25日(21歳)
出身地 埼玉
身長 191cm
体重 84kg
血液型 O
投打 左投げ左打ち
ドラフト 2021年(4位)
プロ通算年 4年
経歴 八王子高-西武
主な獲得タイトル nan
打者に投じた球数分布 (2025.7月)
羽田 慎之介 打者に投じた球数分布(2025年7月)
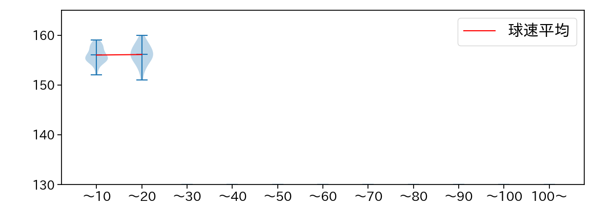
球数による球速(ストレート)の推移 (2025.7月)
羽田 慎之介 球数による球速(ストレート)の推移(2025年7月)
球種割合 (2025.7月)
羽田 慎之介 球種割合(2025年7月)
カウント別 球種割合 (2025.7月)
羽田 慎之介 カウント別 球種割合(2025年7月)
球種 & 球速の分布 1 (2025.7月)
羽田 慎之介 球種&球速の分布1(2025年7月)
球種 & 球速の分布 2 (2025.7月)
羽田 慎之介 球種&球速の分布2(2025年7月)

vs 左打 投手目線 (2025.7月)

※ 5球以上記録があった球種のみ掲載

羽田 慎之介 配球ヒートマップ(2025年7月)
羽田 慎之介 配球ヒートマップ(2025年7月)
羽田 慎之介 配球ヒートマップ(2025年7月)
羽田 慎之介 コース別空振り割合(2025年7月)
羽田 慎之介 コース別空振り割合(2025年7月)
羽田 慎之介 コース別空振り割合(2025年7月)
羽田 慎之介 コース別被安打割合(2025年7月)
羽田 慎之介 コース別被安打割合(2025年7月)
羽田 慎之介 コース別被安打割合(2025年7月)

vs 右打 投手目線 (2025.7月)

※ 5球以上記録があった球種のみ掲載

羽田 慎之介 配球ヒートマップ(2025年7月)
羽田 慎之介 配球ヒートマップ(2025年7月)
羽田 慎之介 配球ヒートマップ(2025年7月)
羽田 慎之介 配球ヒートマップ(2025年7月)
羽田 慎之介 配球ヒートマップ(2025年7月)
羽田 慎之介 コース別空振り割合(2025年7月)
羽田 慎之介 コース別空振り割合(2025年7月)
羽田 慎之介 コース別空振り割合(2025年7月)
羽田 慎之介 コース別空振り割合(2025年7月)
羽田 慎之介 コース別空振り割合(2025年7月)
羽田 慎之介 コース別被安打割合(2025年7月)
羽田 慎之介 コース別被安打割合(2025年7月)
羽田 慎之介 コース別被安打割合(2025年7月)
羽田 慎之介 コース別被安打割合(2025年7月)
羽田 慎之介 コース別被安打割合(2025年7月)