埼玉西武ライオンズ

#42 ボー・タカハシ

※ 埼玉西武ライオンズ・ボー・タカハシ投手の2025年7月の投球成績、球速・球種・配球、コース別空振り割合・被安打割合、球数などのデータを掲載しています。

Basic stats (2025.7月)
出場試合数 2
イニング 3.0
0
0
ホールド 0
セーブ 0
防御率 3.000
WHIP 2.000
FIP 2.787
K/BB 2.000
K% 14.3
BB% 7.1
HR% 0.0
最高球速 152 km/h

※ Pithcer's Basic Statsの概要はこちら

Profile
生年月日 1997年1月23日(28歳)
出身地 ブラジル
身長 183cm
体重 93kg
血液型 不明
投打 右投げ右打ち
ドラフト nan
プロ通算年 4年
経歴 アングロプルデンティーノ高-3Aルイビル-韓国・起亜-西武
主な獲得タイトル nan
打者に投じた球数分布 (2025.7月)
ボー・タカハシ 打者に投じた球数分布(2025年7月)
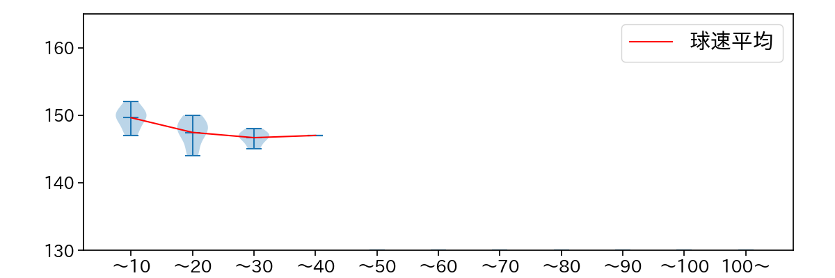
球数による球速(ストレート)の推移 (2025.7月)
ボー・タカハシ 球数による球速(ストレート)の推移(2025年7月)
球種割合 (2025.7月)
ボー・タカハシ 球種割合(2025年7月)
カウント別 球種割合 (2025.7月)
ボー・タカハシ カウント別 球種割合(2025年7月)
球種 & 球速の分布 1 (2025.7月)
ボー・タカハシ 球種&球速の分布1(2025年7月)
球種 & 球速の分布 2 (2025.7月)
ボー・タカハシ 球種&球速の分布2(2025年7月)

vs 左打 投手目線 (2025.7月)

※ 5球以上記録があった球種のみ掲載

ボー・タカハシ 配球ヒートマップ(2025年7月)
ボー・タカハシ 配球ヒートマップ(2025年7月)
ボー・タカハシ コース別空振り割合(2025年7月)
ボー・タカハシ コース別空振り割合(2025年7月)
ボー・タカハシ コース別被安打割合(2025年7月)
ボー・タカハシ コース別被安打割合(2025年7月)

vs 右打 投手目線 (2025.7月)

※ 5球以上記録があった球種のみ掲載