埼玉西武ライオンズ

#20 田村 伊知郎

※ 埼玉西武ライオンズ・田村 伊知郎投手の2025年7月の投球成績、球速・球種・配球、コース別空振り割合・被安打割合、球数などのデータを掲載しています。

Basic stats (2025.7月)
出場試合数 7
イニング 11.2
0
1
ホールド 1
セーブ 0
防御率 3.857
WHIP 1.286
FIP 5.006
K/BB 2.000
K% 16.3
BB% 8.2
HR% 4.1
最高球速 150 km/h

※ Pithcer's Basic Statsの概要はこちら

Profile
生年月日 1994年9月19日(31歳)
出身地 兵庫
身長 173cm
体重 86kg
血液型 B
投打 右投げ左打ち
ドラフト 2016年(6位)
プロ通算年 9年
経歴 報徳学園高(甲)-立教大-西武
主な獲得タイトル nan
打者に投じた球数分布 (2025.7月)
田村 伊知郎 打者に投じた球数分布(2025年7月)
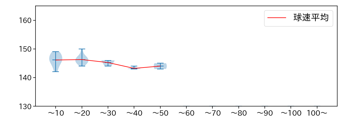
球数による球速(ストレート)の推移 (2025.7月)
田村 伊知郎 球数による球速(ストレート)の推移(2025年7月)
球種割合 (2025.7月)
田村 伊知郎 球種割合(2025年7月)
カウント別 球種割合 (2025.7月)
田村 伊知郎 カウント別 球種割合(2025年7月)
球種 & 球速の分布 1 (2025.7月)
田村 伊知郎 球種&球速の分布1(2025年7月)
球種 & 球速の分布 2 (2025.7月)
田村 伊知郎 球種&球速の分布2(2025年7月)

vs 左打 投手目線 (2025.7月)

※ 5球以上記録があった球種のみ掲載

田村 伊知郎 配球ヒートマップ(2025年7月)
田村 伊知郎 配球ヒートマップ(2025年7月)
田村 伊知郎 配球ヒートマップ(2025年7月)
田村 伊知郎 配球ヒートマップ(2025年7月)
田村 伊知郎 コース別空振り割合(2025年7月)
田村 伊知郎 コース別空振り割合(2025年7月)
田村 伊知郎 コース別空振り割合(2025年7月)
田村 伊知郎 コース別空振り割合(2025年7月)
田村 伊知郎 コース別被安打割合(2025年7月)
田村 伊知郎 コース別被安打割合(2025年7月)
田村 伊知郎 コース別被安打割合(2025年7月)
田村 伊知郎 コース別被安打割合(2025年7月)

vs 右打 投手目線 (2025.7月)

※ 5球以上記録があった球種のみ掲載

田村 伊知郎 配球ヒートマップ(2025年7月)
田村 伊知郎 配球ヒートマップ(2025年7月)
田村 伊知郎 配球ヒートマップ(2025年7月)
田村 伊知郎 配球ヒートマップ(2025年7月)
田村 伊知郎 コース別空振り割合(2025年7月)
田村 伊知郎 コース別空振り割合(2025年7月)
田村 伊知郎 コース別空振り割合(2025年7月)
田村 伊知郎 コース別空振り割合(2025年7月)
田村 伊知郎 コース別被安打割合(2025年7月)
田村 伊知郎 コース別被安打割合(2025年7月)
田村 伊知郎 コース別被安打割合(2025年7月)
田村 伊知郎 コース別被安打割合(2025年7月)