埼玉西武ライオンズ

#13 髙橋 光成

※ 埼玉西武ライオンズ・髙橋 光成投手の2025年7月の投球成績、球速・球種・配球、コース別空振り割合・被安打割合、球数などのデータを掲載しています。

Basic stats (2025.7月)
出場試合数 4
イニング 24.0
2
1
ホールド 0
セーブ 0
防御率 4.125
WHIP 1.125
FIP 3.037
K/BB 3.600
K% 17.8
BB% 5.0
HR% 1.0
最高球速 155 km/h

※ Pithcer's Basic Statsの概要はこちら

Profile
生年月日 1997年2月3日(28歳)
出身地 群馬
身長 190cm
体重 105kg
血液型 B
投打 右投げ右打ち
ドラフト 2014年(1位)
プロ通算年 11年
経歴 前橋育英高(甲)-西武
主な獲得タイトル nan
打者に投じた球数分布 (2025.7月)
髙橋 光成 打者に投じた球数分布(2025年7月)
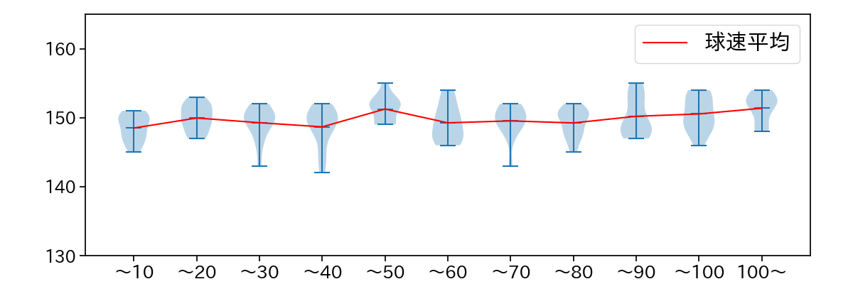
球数による球速(ストレート)の推移 (2025.7月)
髙橋 光成 球数による球速(ストレート)の推移(2025年7月)
球種割合 (2025.7月)
髙橋 光成 球種割合(2025年7月)
カウント別 球種割合 (2025.7月)
髙橋 光成 カウント別 球種割合(2025年7月)
球種 & 球速の分布 1 (2025.7月)
髙橋 光成 球種&球速の分布1(2025年7月)
球種 & 球速の分布 2 (2025.7月)
髙橋 光成 球種&球速の分布2(2025年7月)

vs 左打 投手目線 (2025.7月)

※ 5球以上記録があった球種のみ掲載

髙橋 光成 配球ヒートマップ(2025年7月)
髙橋 光成 配球ヒートマップ(2025年7月)
髙橋 光成 配球ヒートマップ(2025年7月)
髙橋 光成 配球ヒートマップ(2025年7月)
髙橋 光成 コース別空振り割合(2025年7月)
髙橋 光成 コース別空振り割合(2025年7月)
髙橋 光成 コース別空振り割合(2025年7月)
髙橋 光成 コース別空振り割合(2025年7月)
髙橋 光成 コース別被安打割合(2025年7月)
髙橋 光成 コース別被安打割合(2025年7月)
髙橋 光成 コース別被安打割合(2025年7月)
髙橋 光成 コース別被安打割合(2025年7月)

vs 右打 投手目線 (2025.7月)

※ 5球以上記録があった球種のみ掲載

髙橋 光成 配球ヒートマップ(2025年7月)
髙橋 光成 配球ヒートマップ(2025年7月)
髙橋 光成 配球ヒートマップ(2025年7月)
髙橋 光成 配球ヒートマップ(2025年7月)
髙橋 光成 コース別空振り割合(2025年7月)
髙橋 光成 コース別空振り割合(2025年7月)
髙橋 光成 コース別空振り割合(2025年7月)
髙橋 光成 コース別空振り割合(2025年7月)
髙橋 光成 コース別被安打割合(2025年7月)
髙橋 光成 コース別被安打割合(2025年7月)
髙橋 光成 コース別被安打割合(2025年7月)
髙橋 光成 コース別被安打割合(2025年7月)