埼玉西武ライオンズ

#57 黒田 将矢

※ 埼玉西武ライオンズ・黒田 将矢投手の2025年6月の投球成績、球速・球種・配球、コース別空振り割合・被安打割合、球数などのデータを掲載しています。

Basic stats (2025.6月)
出場試合数 1
イニング 1.0
0
0
ホールド 0
セーブ 0
防御率 0.000
WHIP 1.000
FIP -0.880
K/BB 2.000
K% 50.0
BB% 0.0
HR% 0.0
最高球速 152 km/h

※ Pithcer's Basic Statsの概要はこちら

Profile
生年月日 2004年1月24日(21歳)
出身地 青森
身長 188cm
体重 85kg
血液型 B
投打 右投げ右打ち
ドラフト 2021年(5位)
プロ通算年 4年
経歴 八戸工大一高-西武
主な獲得タイトル nan
打者に投じた球数分布 (2025.6月)
黒田 将矢 打者に投じた球数分布(2025年6月)
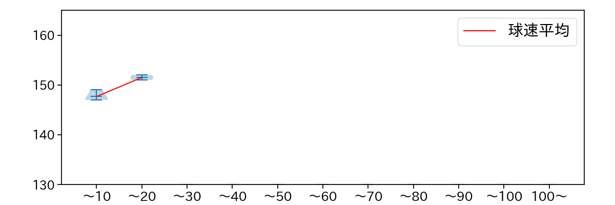
球数による球速(ストレート)の推移 (2025.6月)
黒田 将矢 球数による球速(ストレート)の推移(2025年6月)
球種割合 (2025.6月)
黒田 将矢 球種割合(2025年6月)
カウント別 球種割合 (2025.6月)
黒田 将矢 カウント別 球種割合(2025年6月)
球種 & 球速の分布 1 (2025.6月)
黒田 将矢 球種&球速の分布1(2025年6月)
球種 & 球速の分布 2 (2025.6月)
黒田 将矢 球種&球速の分布2(2025年6月)

vs 左打 投手目線 (2025.6月)

※ 5球以上記録があった球種のみ掲載

黒田 将矢 配球ヒートマップ(2025年6月)
黒田 将矢 配球ヒートマップ(2025年6月)
黒田 将矢 コース別空振り割合(2025年6月)
黒田 将矢 コース別空振り割合(2025年6月)
黒田 将矢 コース別被安打割合(2025年6月)
黒田 将矢 コース別被安打割合(2025年6月)

vs 右打 投手目線 (2025.6月)

※ 5球以上記録があった球種のみ掲載