埼玉西武ライオンズ

#19 佐藤 隼輔

※ 埼玉西武ライオンズ・佐藤 隼輔投手の2025年6月の投球成績、球速・球種・配球、コース別空振り割合・被安打割合、球数などのデータを掲載しています。

Basic stats (2025.6月)
出場試合数 2
イニング 2.2
0
0
ホールド 1
セーブ 0
防御率 6.750
WHIP 1.125
FIP 0.870
K/BB 3.000
K% 25.0
BB% 0.0
HR% 0.0
最高球速 154 km/h

※ Pithcer's Basic Statsの概要はこちら

Profile
生年月日 2000年1月3日(25歳)
出身地 宮城
身長 182cm
体重 86kg
血液型 B
投打 左投げ左打ち
ドラフト 2021年(2位)
プロ通算年 4年
経歴 仙台高-筑波大-西武
主な獲得タイトル nan
打者に投じた球数分布 (2025.6月)
佐藤 隼輔 打者に投じた球数分布(2025年6月)
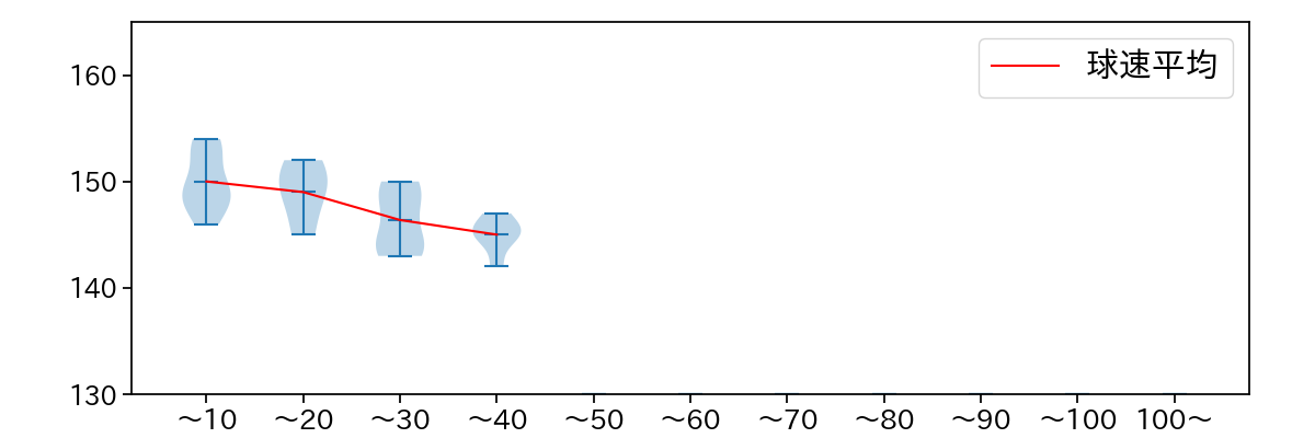
球数による球速(ストレート)の推移 (2025.6月)
佐藤 隼輔 球数による球速(ストレート)の推移(2025年6月)
球種割合 (2025.6月)
佐藤 隼輔 球種割合(2025年6月)
カウント別 球種割合 (2025.6月)
佐藤 隼輔 カウント別 球種割合(2025年6月)
球種 & 球速の分布 1 (2025.6月)
佐藤 隼輔 球種&球速の分布1(2025年6月)
球種 & 球速の分布 2 (2025.6月)
佐藤 隼輔 球種&球速の分布2(2025年6月)

vs 左打 投手目線 (2025.6月)

※ 5球以上記録があった球種のみ掲載

佐藤 隼輔 配球ヒートマップ(2025年6月)
佐藤 隼輔 配球ヒートマップ(2025年6月)
佐藤 隼輔 コース別空振り割合(2025年6月)
佐藤 隼輔 コース別空振り割合(2025年6月)
佐藤 隼輔 コース別被安打割合(2025年6月)
佐藤 隼輔 コース別被安打割合(2025年6月)

vs 右打 投手目線 (2025.6月)

※ 5球以上記録があった球種のみ掲載

佐藤 隼輔 配球ヒートマップ(2025年6月)
佐藤 隼輔 コース別空振り割合(2025年6月)
佐藤 隼輔 コース別被安打割合(2025年6月)