埼玉西武ライオンズ

#16 隅田 知一郎

※ 埼玉西武ライオンズ・隅田 知一郎投手の2025年6月の投球成績、球速・球種・配球、コース別空振り割合・被安打割合、球数などのデータを掲載しています。

Basic stats (2025.6月)
出場試合数 4
イニング 28.2
1
1
ホールド 0
セーブ 0
防御率 2.198
WHIP 1.081
FIP 2.701
K/BB 5.600
K% 23.9
BB% 4.3
HR% 1.7
最高球速 153 km/h

※ Pithcer's Basic Statsの概要はこちら

Profile
生年月日 1999年8月20日(26歳)
出身地 長崎
身長 177cm
体重 81kg
血液型 O
投打 左投げ左打ち
ドラフト 2021年(1位)
プロ通算年 4年
経歴 波佐見高(甲)-西日本工業大-西武
主な獲得タイトル nan
打者に投じた球数分布 (2025.6月)
隅田 知一郎 打者に投じた球数分布(2025年6月)
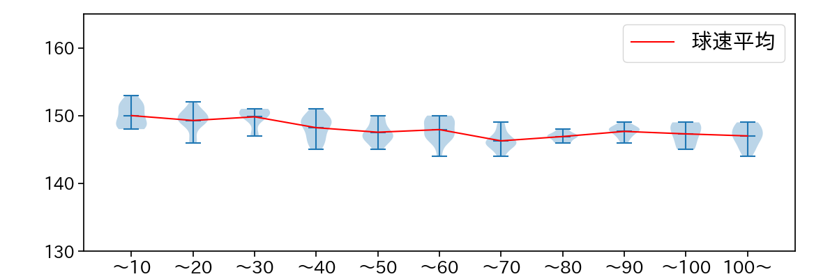
球数による球速(ストレート)の推移 (2025.6月)
隅田 知一郎 球数による球速(ストレート)の推移(2025年6月)
球種割合 (2025.6月)
隅田 知一郎 球種割合(2025年6月)
カウント別 球種割合 (2025.6月)
隅田 知一郎 カウント別 球種割合(2025年6月)
球種 & 球速の分布 1 (2025.6月)
隅田 知一郎 球種&球速の分布1(2025年6月)
球種 & 球速の分布 2 (2025.6月)
隅田 知一郎 球種&球速の分布2(2025年6月)

vs 左打 投手目線 (2025.6月)

※ 5球以上記録があった球種のみ掲載

隅田 知一郎 配球ヒートマップ(2025年6月)
隅田 知一郎 配球ヒートマップ(2025年6月)
隅田 知一郎 配球ヒートマップ(2025年6月)
隅田 知一郎 配球ヒートマップ(2025年6月)
隅田 知一郎 配球ヒートマップ(2025年6月)
隅田 知一郎 コース別空振り割合(2025年6月)
隅田 知一郎 コース別空振り割合(2025年6月)
隅田 知一郎 コース別空振り割合(2025年6月)
隅田 知一郎 コース別空振り割合(2025年6月)
隅田 知一郎 コース別空振り割合(2025年6月)
隅田 知一郎 コース別被安打割合(2025年6月)
隅田 知一郎 コース別被安打割合(2025年6月)
隅田 知一郎 コース別被安打割合(2025年6月)
隅田 知一郎 コース別被安打割合(2025年6月)
隅田 知一郎 コース別被安打割合(2025年6月)

vs 右打 投手目線 (2025.6月)

※ 5球以上記録があった球種のみ掲載

隅田 知一郎 配球ヒートマップ(2025年6月)
隅田 知一郎 配球ヒートマップ(2025年6月)
隅田 知一郎 配球ヒートマップ(2025年6月)
隅田 知一郎 配球ヒートマップ(2025年6月)
隅田 知一郎 配球ヒートマップ(2025年6月)
隅田 知一郎 コース別空振り割合(2025年6月)
隅田 知一郎 コース別空振り割合(2025年6月)
隅田 知一郎 コース別空振り割合(2025年6月)
隅田 知一郎 コース別空振り割合(2025年6月)
隅田 知一郎 コース別空振り割合(2025年6月)
隅田 知一郎 コース別被安打割合(2025年6月)
隅田 知一郎 コース別被安打割合(2025年6月)
隅田 知一郎 コース別被安打割合(2025年6月)
隅田 知一郎 コース別被安打割合(2025年6月)
隅田 知一郎 コース別被安打割合(2025年6月)