埼玉西武ライオンズ

#12 渡邉 勇太朗

※ 埼玉西武ライオンズ・渡邉 勇太朗投手の2025年6月の投球成績、球速・球種・配球、コース別空振り割合・被安打割合、球数などのデータを掲載しています。

Basic stats (2025.6月)
出場試合数 4
イニング 28.0
2
1
ホールド 0
セーブ 0
防御率 0.964
WHIP 0.893
FIP 2.691
K/BB 3.000
K% 14.2
BB% 4.7
HR% 0.0
最高球速 151 km/h

※ Pithcer's Basic Statsの概要はこちら

Profile
生年月日 2000年9月21日(25歳)
出身地 埼玉
身長 191cm
体重 103kg
血液型 A
投打 右投げ右打ち
ドラフト 2018年(2位)
プロ通算年 7年
経歴 浦和学院高(甲)-西武
主な獲得タイトル nan
打者に投じた球数分布 (2025.6月)
渡邉 勇太朗 打者に投じた球数分布(2025年6月)
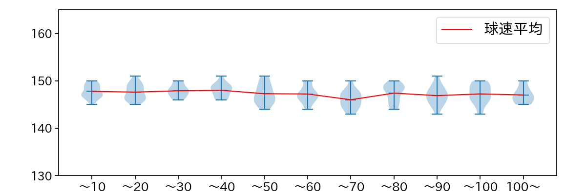
球数による球速(ストレート)の推移 (2025.6月)
渡邉 勇太朗 球数による球速(ストレート)の推移(2025年6月)
球種割合 (2025.6月)
渡邉 勇太朗 球種割合(2025年6月)
カウント別 球種割合 (2025.6月)
渡邉 勇太朗 カウント別 球種割合(2025年6月)
球種 & 球速の分布 1 (2025.6月)
渡邉 勇太朗 球種&球速の分布1(2025年6月)
球種 & 球速の分布 2 (2025.6月)
渡邉 勇太朗 球種&球速の分布2(2025年6月)

vs 左打 投手目線 (2025.6月)

※ 5球以上記録があった球種のみ掲載

渡邉 勇太朗 配球ヒートマップ(2025年6月)
渡邉 勇太朗 配球ヒートマップ(2025年6月)
渡邉 勇太朗 配球ヒートマップ(2025年6月)
渡邉 勇太朗 配球ヒートマップ(2025年6月)
渡邉 勇太朗 配球ヒートマップ(2025年6月)
渡邉 勇太朗 コース別空振り割合(2025年6月)
渡邉 勇太朗 コース別空振り割合(2025年6月)
渡邉 勇太朗 コース別空振り割合(2025年6月)
渡邉 勇太朗 コース別空振り割合(2025年6月)
渡邉 勇太朗 コース別空振り割合(2025年6月)
渡邉 勇太朗 コース別被安打割合(2025年6月)
渡邉 勇太朗 コース別被安打割合(2025年6月)
渡邉 勇太朗 コース別被安打割合(2025年6月)
渡邉 勇太朗 コース別被安打割合(2025年6月)
渡邉 勇太朗 コース別被安打割合(2025年6月)

vs 右打 投手目線 (2025.6月)

※ 5球以上記録があった球種のみ掲載

渡邉 勇太朗 配球ヒートマップ(2025年6月)
渡邉 勇太朗 配球ヒートマップ(2025年6月)
渡邉 勇太朗 配球ヒートマップ(2025年6月)
渡邉 勇太朗 配球ヒートマップ(2025年6月)
渡邉 勇太朗 配球ヒートマップ(2025年6月)
渡邉 勇太朗 コース別空振り割合(2025年6月)
渡邉 勇太朗 コース別空振り割合(2025年6月)
渡邉 勇太朗 コース別空振り割合(2025年6月)
渡邉 勇太朗 コース別空振り割合(2025年6月)
渡邉 勇太朗 コース別空振り割合(2025年6月)
渡邉 勇太朗 コース別被安打割合(2025年6月)
渡邉 勇太朗 コース別被安打割合(2025年6月)
渡邉 勇太朗 コース別被安打割合(2025年6月)
渡邉 勇太朗 コース別被安打割合(2025年6月)
渡邉 勇太朗 コース別被安打割合(2025年6月)