埼玉西武ライオンズ

#11 上田 大河

※ 埼玉西武ライオンズ・上田 大河投手の2025年5月の投球成績、球速・球種・配球、コース別空振り割合・被安打割合、球数などのデータを掲載しています。

Basic stats (2025.5月)
出場試合数 1
イニング 5.0
0
1
ホールド 0
セーブ 0
防御率 18.000
WHIP 3.200
FIP 4.720
K/BB 0.500
K% 6.5
BB% 12.9
HR% 0.0
最高球速 146 km/h

※ Pithcer's Basic Statsの概要はこちら

Profile
生年月日 2001年11月15日(23歳)
出身地 三重
身長 182cm
体重 86kg
血液型 A
投打 右投げ右打ち
ドラフト 2023年(2位)
プロ通算年 2年
経歴 大商大高-大阪商業大-西武
主な獲得タイトル nan
打者に投じた球数分布 (2025.5月)
上田 大河 打者に投じた球数分布(2025年5月)
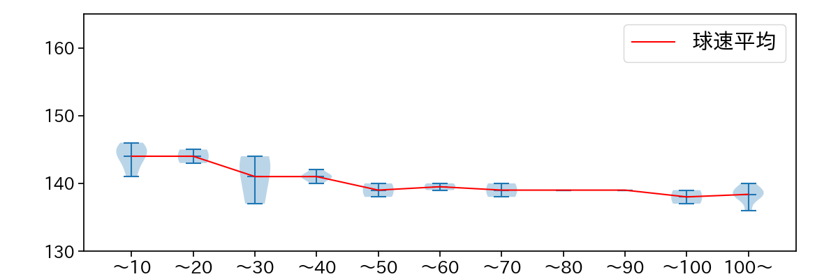
球数による球速(ストレート)の推移 (2025.5月)
上田 大河 球数による球速(ストレート)の推移(2025年5月)
球種割合 (2025.5月)
上田 大河 球種割合(2025年5月)
カウント別 球種割合 (2025.5月)
上田 大河 カウント別 球種割合(2025年5月)
球種 & 球速の分布 1 (2025.5月)
上田 大河 球種&球速の分布1(2025年5月)
球種 & 球速の分布 2 (2025.5月)
上田 大河 球種&球速の分布2(2025年5月)

vs 左打 投手目線 (2025.5月)

※ 5球以上記録があった球種のみ掲載

上田 大河 配球ヒートマップ(2025年5月)
上田 大河 配球ヒートマップ(2025年5月)
上田 大河 配球ヒートマップ(2025年5月)
上田 大河 配球ヒートマップ(2025年5月)
上田 大河 配球ヒートマップ(2025年5月)
上田 大河 コース別空振り割合(2025年5月)
上田 大河 コース別空振り割合(2025年5月)
上田 大河 コース別空振り割合(2025年5月)
上田 大河 コース別空振り割合(2025年5月)
上田 大河 コース別空振り割合(2025年5月)
上田 大河 コース別被安打割合(2025年5月)
上田 大河 コース別被安打割合(2025年5月)
上田 大河 コース別被安打割合(2025年5月)
上田 大河 コース別被安打割合(2025年5月)
上田 大河 コース別被安打割合(2025年5月)

vs 右打 投手目線 (2025.5月)

※ 5球以上記録があった球種のみ掲載

上田 大河 配球ヒートマップ(2025年5月)
上田 大河 配球ヒートマップ(2025年5月)
上田 大河 配球ヒートマップ(2025年5月)
上田 大河 配球ヒートマップ(2025年5月)
上田 大河 コース別空振り割合(2025年5月)
上田 大河 コース別空振り割合(2025年5月)
上田 大河 コース別空振り割合(2025年5月)
上田 大河 コース別空振り割合(2025年5月)
上田 大河 コース別被安打割合(2025年5月)
上田 大河 コース別被安打割合(2025年5月)
上田 大河 コース別被安打割合(2025年5月)
上田 大河 コース別被安打割合(2025年5月)