埼玉西武ライオンズ

#56 E.ラミレス

※ 埼玉西武ライオンズ・E.ラミレス投手の2025年4月の投球成績、球速・球種・配球、コース別空振り割合・被安打割合、球数などのデータを掲載しています。

Basic stats (2025.4月)
出場試合数 8
イニング 8.0
0
0
ホールド 1
セーブ 0
防御率 2.250
WHIP 1.625
FIP 4.620
K/BB 1.600
K% 21.6
BB% 13.5
HR% 2.7
最高球速 154 km/h

※ Pithcer's Basic Statsの概要はこちら

Profile
生年月日 1994年7月15日(31歳)
出身地 ドミニカ共和国
身長 188cm
体重 86kg
血液型 不明
投打 右投げ右打ち
ドラフト nan
プロ通算年 1年
経歴 セナペック高-マーリンズ-3Aバッファロー-西武
主な獲得タイトル nan
打者に投じた球数分布 (2025.4月)
E.ラミレス 打者に投じた球数分布(2025年4月)
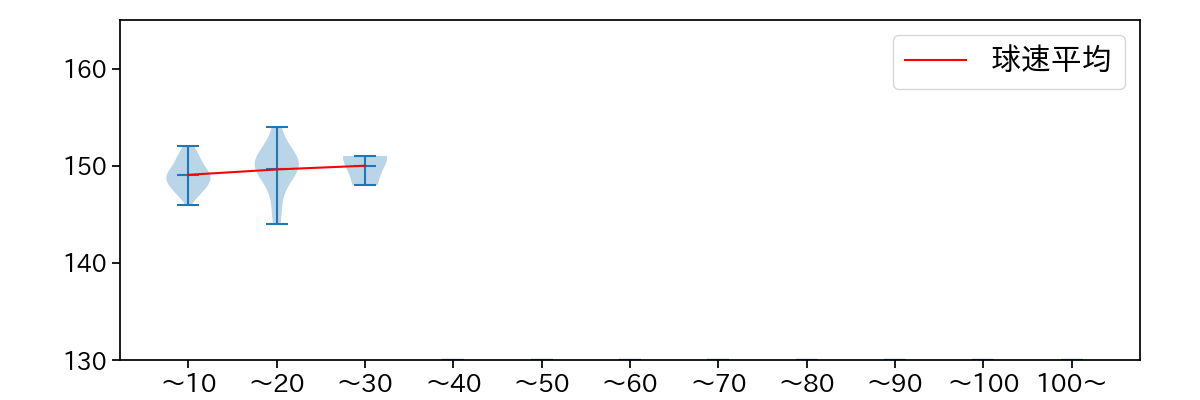
球数による球速(ストレート)の推移 (2025.4月)
E.ラミレス 球数による球速(ストレート)の推移(2025年4月)
球種割合 (2025.4月)
E.ラミレス 球種割合(2025年4月)
カウント別 球種割合 (2025.4月)
E.ラミレス カウント別 球種割合(2025年4月)
球種 & 球速の分布 1 (2025.4月)
E.ラミレス 球種&球速の分布1(2025年4月)
球種 & 球速の分布 2 (2025.4月)
E.ラミレス 球種&球速の分布2(2025年4月)

vs 左打 投手目線 (2025.4月)

※ 5球以上記録があった球種のみ掲載

E.ラミレス 配球ヒートマップ(2025年4月)
E.ラミレス 配球ヒートマップ(2025年4月)
E.ラミレス 配球ヒートマップ(2025年4月)
E.ラミレス コース別空振り割合(2025年4月)
E.ラミレス コース別空振り割合(2025年4月)
E.ラミレス コース別空振り割合(2025年4月)
E.ラミレス コース別被安打割合(2025年4月)
E.ラミレス コース別被安打割合(2025年4月)
E.ラミレス コース別被安打割合(2025年4月)

vs 右打 投手目線 (2025.4月)

※ 5球以上記録があった球種のみ掲載

E.ラミレス 配球ヒートマップ(2025年4月)
E.ラミレス 配球ヒートマップ(2025年4月)
E.ラミレス 配球ヒートマップ(2025年4月)
E.ラミレス コース別空振り割合(2025年4月)
E.ラミレス コース別空振り割合(2025年4月)
E.ラミレス コース別空振り割合(2025年4月)
E.ラミレス コース別被安打割合(2025年4月)
E.ラミレス コース別被安打割合(2025年4月)
E.ラミレス コース別被安打割合(2025年4月)