埼玉西武ライオンズ

#20 田村 伊知郎

※ 埼玉西武ライオンズ・田村 伊知郎投手の2025年4月の投球成績、球速・球種・配球、コース別空振り割合・被安打割合、球数などのデータを掲載しています。

Basic stats (2025.4月)
出場試合数 3
イニング 3.0
0
0
ホールド 0
セーブ 0
防御率 3.000
WHIP 1.333
FIP 4.120
K/BB 3.000
K% 21.4
BB% 7.1
HR% 0.0
最高球速 148 km/h

※ Pithcer's Basic Statsの概要はこちら

Profile
生年月日 1994年9月19日(31歳)
出身地 兵庫
身長 173cm
体重 86kg
血液型 B
投打 右投げ左打ち
ドラフト 2016年(6位)
プロ通算年 9年
経歴 報徳学園高(甲)-立教大-西武
主な獲得タイトル nan
打者に投じた球数分布 (2025.4月)
田村 伊知郎 打者に投じた球数分布(2025年4月)
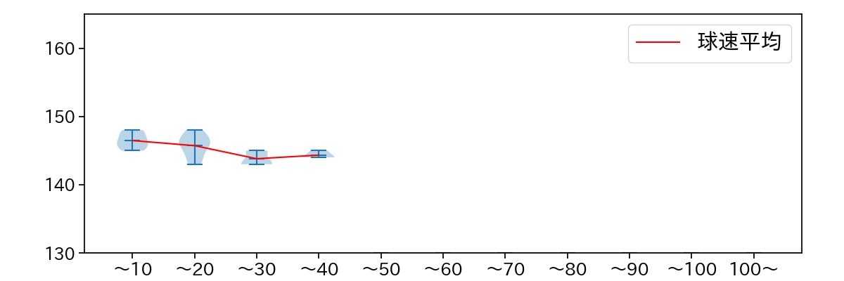
球数による球速(ストレート)の推移 (2025.4月)
田村 伊知郎 球数による球速(ストレート)の推移(2025年4月)
球種割合 (2025.4月)
田村 伊知郎 球種割合(2025年4月)
カウント別 球種割合 (2025.4月)
田村 伊知郎 カウント別 球種割合(2025年4月)
球種 & 球速の分布 1 (2025.4月)
田村 伊知郎 球種&球速の分布1(2025年4月)
球種 & 球速の分布 2 (2025.4月)
田村 伊知郎 球種&球速の分布2(2025年4月)

vs 左打 投手目線 (2025.4月)

※ 5球以上記録があった球種のみ掲載

田村 伊知郎 配球ヒートマップ(2025年4月)
田村 伊知郎 配球ヒートマップ(2025年4月)
田村 伊知郎 コース別空振り割合(2025年4月)
田村 伊知郎 コース別空振り割合(2025年4月)
田村 伊知郎 コース別被安打割合(2025年4月)
田村 伊知郎 コース別被安打割合(2025年4月)

vs 右打 投手目線 (2025.4月)

※ 5球以上記録があった球種のみ掲載

田村 伊知郎 配球ヒートマップ(2025年4月)
田村 伊知郎 コース別空振り割合(2025年4月)
田村 伊知郎 コース別被安打割合(2025年4月)