埼玉西武ライオンズ

#61 平良 海馬

※ 埼玉西武ライオンズ・平良 海馬投手の2025年3月の投球成績、球速・球種・配球、コース別空振り割合・被安打割合、球数などのデータを掲載しています。

Basic stats (2025.3月)
出場試合数 1
イニング 1.0
0
0
ホールド 1
セーブ 0
防御率 0.000
WHIP 2.000
FIP 2.120
K/BB 2.000
K% 40.0
BB% 20.0
HR% 0.0
最高球速 153 km/h

※ Pithcer's Basic Statsの概要はこちら

Profile
生年月日 1999年11月15日(25歳)
出身地 沖縄
身長 173cm
体重 93kg
血液型 O
投打 右投げ左打ち
ドラフト 2017年(4位)
プロ通算年 8年
経歴 八重山商工高-西武
主な獲得タイトル (中)22(新)20
打者に投じた球数分布 (2025.3月)
平良 海馬 打者に投じた球数分布(2025年3月)
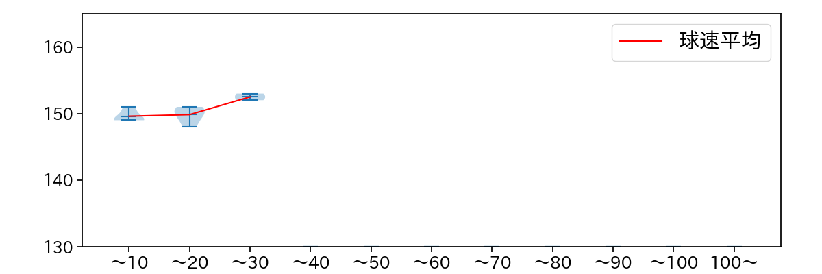
球数による球速(ストレート)の推移 (2025.3月)
平良 海馬 球数による球速(ストレート)の推移(2025年3月)
球種割合 (2025.3月)
平良 海馬 球種割合(2025年3月)
カウント別 球種割合 (2025.3月)
平良 海馬 カウント別 球種割合(2025年3月)
球種 & 球速の分布 1 (2025.3月)
平良 海馬 球種&球速の分布1(2025年3月)
球種 & 球速の分布 2 (2025.3月)
平良 海馬 球種&球速の分布2(2025年3月)

vs 左打 投手目線 (2025.3月)

※ 5球以上記録があった球種のみ掲載

平良 海馬 配球ヒートマップ(2025年3月)
平良 海馬 配球ヒートマップ(2025年3月)
平良 海馬 コース別空振り割合(2025年3月)
平良 海馬 コース別空振り割合(2025年3月)
平良 海馬 コース別被安打割合(2025年3月)
平良 海馬 コース別被安打割合(2025年3月)

vs 右打 投手目線 (2025.3月)

※ 5球以上記録があった球種のみ掲載

平良 海馬 配球ヒートマップ(2025年3月)
平良 海馬 コース別空振り割合(2025年3月)
平良 海馬 コース別被安打割合(2025年3月)