福岡ソフトバンクホークス

#69 岩崎 峻典

※ 福岡ソフトバンクホークス・岩崎 峻典投手の2025年レギュラーシーズン全試合の投球成績、球速・球種・配球、コース別空振り割合・被安打割合、球数などのデータを掲載しています。

Basic stats (2025.レギュラーシーズン全試合)
出場試合数 1
イニング 1.0
0
0
ホールド 0
セーブ 0
防御率 27.000
WHIP 5.000
FIP 2.120
K/BB 2.000
K% 25.0
BB% 12.5
HR% 0.0
最高球速 152 km/h

※ Pithcer's Basic Statsの概要はこちら

Profile
生年月日 2003年3月11日(22歳)
出身地 大阪
身長 177cm
体重 80kg
血液型 A
投打 右投げ右打ち
ドラフト 2024年(6位)
プロ通算年 1年
経歴 履正社高(甲)-東洋大-ソフトバンク
主な獲得タイトル nan
打者に投じた球数分布 (2025.レギュラーシーズン全試合)
岩崎 峻典 打者に投じた球数分布(2025年レギュラーシーズン全試合)
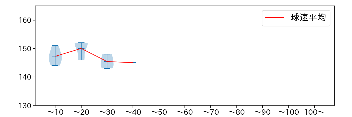
球数による球速(ストレート)の推移 (2025.レギュラーシーズン全試合)
岩崎 峻典 球数による球速(ストレート)の推移(2025年レギュラーシーズン全試合)
球種割合 (2025.レギュラーシーズン全試合)
岩崎 峻典 球種割合(2025年レギュラーシーズン全試合)
カウント別 球種割合 (2025.レギュラーシーズン全試合)
岩崎 峻典 カウント別 球種割合(2025年レギュラーシーズン全試合)
球種 & 球速の分布 1 (2025.レギュラーシーズン全試合)
岩崎 峻典 球種&球速の分布1(2025年レギュラーシーズン全試合)
球種 & 球速の分布 2 (2025.レギュラーシーズン全試合)
岩崎 峻典 球種&球速の分布2(2025年レギュラーシーズン全試合)

vs 左打 投手目線 (2025.レギュラーシーズン全試合)

※ 5球以上記録があった球種のみ掲載

岩崎 峻典 配球ヒートマップ(2025年rs月)
岩崎 峻典 コース別空振り割合(2025年rs月)
岩崎 峻典 コース別被安打割合(2025年rs月)

vs 右打 投手目線 (2025.レギュラーシーズン全試合)

※ 5球以上記録があった球種のみ掲載

岩崎 峻典 配球ヒートマップ(2025年rs月)
岩崎 峻典 配球ヒートマップ(2025年rs月)
岩崎 峻典 コース別空振り割合(2025年rs月)
岩崎 峻典 コース別空振り割合(2025年rs月)
岩崎 峻典 コース別被安打割合(2025年rs月)
岩崎 峻典 コース別被安打割合(2025年rs月)